熱線:021-66110810,66110819
手機:13564362870

熱線:021-66110810,66110819
手機:13564362870
【摘要】:人體內葡萄糖的含量是人體的健康指標之一,目前人體內葡萄糖的含量是利用指端采血的方式來檢測血糖濃度反映的。這種葡萄糖檢測方式會給患者帶去痛苦。所以,無創監測葡萄糖對于追蹤人類健康和各種疾病的臨床診斷很有意義,無創式葡萄糖檢測傳感器是目前研究的一個熱點。
本文設計了一種基于叉指微電極陣列結構的Pt-PLA電化學生物傳感器,使用該傳感器對汗液中的葡萄糖進行了定量分析,并針對不同被試者進行了實物檢測,具體內容如下:
1、采用多電位階躍法沉積了Pt-PLA敏感膜,形成基于叉指結構的兩電極體系,研究了電沉積時間和沉積電位對傳感器性能的影響,通過表征手段對不同沉積條件下敏感膜的形態和性能進行研究,通過電化學分析法確定了具有高催化作用的傳感器敏感膜的制備條件。
2、在pH 6.6的人工汗液中進行葡萄糖的定量分析,通過實驗表明,優化后的Pt-PLA傳感器檢測范圍為0.001~1000μM,最低檢測限為0.19 n M,具有較高的響應靈敏度,在一個月內工作性能穩定,具有良好的抗干擾能力,良好的重現性及再現性。
3、收集了八位被試者的汗液和淚液進行實物分析,驗證了該傳感器的回收率在90%~110%的范圍內,得到正常人體汗液中葡萄糖含量為0.05~41.00μM,淚液中葡萄糖含量為0.05~49.48μM,對比Pt-PLA傳感器的檢測結果和商用血糖儀的檢測結果發現,汗液中的葡萄糖與血液中的葡萄糖存在正比例相關性,證明該傳感器檢測結果準確。
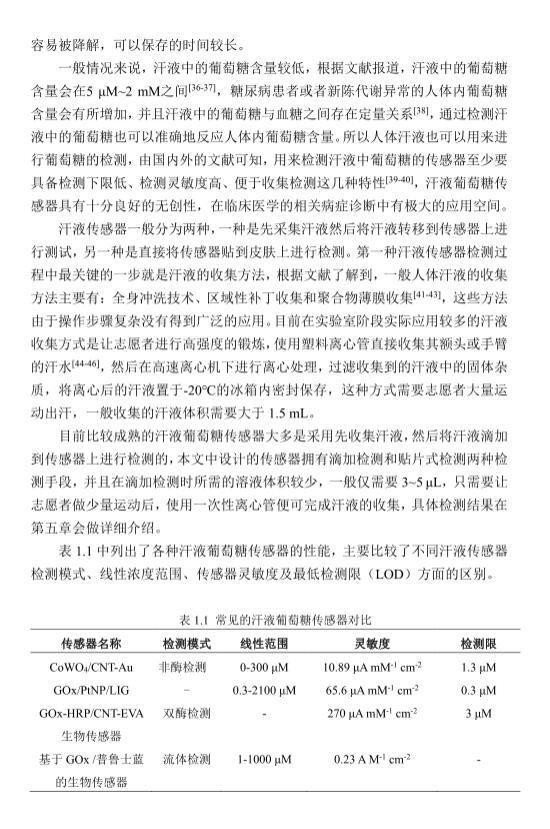
相關新聞