熱線:021-66110810,66110819
手機:13564362870

熱線:021-66110810,66110819
手機:13564362870
景介紹:大多數腫瘤在生長過程中會出現不同程度的乏氧,而乏氧是導致腫瘤轉移和耐受的重要原因之一。因此在腫瘤治療中清除乏氧腫瘤細胞對預防腫瘤復發和轉移尤為重要。乏氧依賴性藥物則是在乏氧條件下起效的一類物質,主要包括乏氧性細菌、乏氧性前藥(如:沙門氏菌、替拉扎明)等。這些物質可與其他抗腫瘤手段聯合,清除乏氧腫瘤細胞,防止腫瘤復發和轉移。然而臨床上聯合乏氧依賴性藥物對腫瘤的療效并不理想,這主要是由于腫瘤的乏氧部位滲透性差,藥物濃度過低所導致的。盡管已經有一些手段可增加乏氧藥物的滲透性,然而滲透性增加必然伴隨著氧氣濃度增加,反而降低了乏氧藥物的療效。本研究報道了一種全氟碳納米顆粒(PNPs)可以用來創建一個持久穿透性和低氧腫瘤微環境,探索這種材料全氟化碳在臨床腫瘤治療應用的一個新方向。
Unisense微電極系統的應用
應用了Unisense氧氣微電極穿刺老鼠腫瘤組織內1mm深處的氧氣濃度。同時結合氧微電極測試了老鼠體內注射PNPs(全氟碳納米顆粒)后并應用激光照射后測試老鼠腫瘤組織內的氧氣濃度。其中氧微電極采用傳統的2點法進行校正。
實驗結果
研究表明全氟碳納米顆粒(PNPs)可以用來創建一個持久穿透性和低氧腫瘤微環境,以確保實施的HBA的激活。全氟碳納米顆粒(PNPs)除了能夠增加乏氧藥物的滲透性,還可以保留PNPs,進一步實現長期抑制瘤內O2再灌注,同時增強HBA的積累。研究證明了該納米粒可通過光動力效應破壞血管,增加腫瘤部位的藥物滲透,同時還作為一種“吸氧海綿”,將滲透進入腫瘤組織的氧氣,富集并消耗完畢,為乏氧依賴性藥物創造了能夠起效的乏氧微環境。
圖1、PNP介導的HBA和O2吸收及消耗功能的改善示意圖。圖a表示的是PNP粒子增強了基于缺氧的藥物療效。PNPs可以增強腫瘤的滲透性和長期缺氧,從而提高HBA的療效。圖b表示的是PNPs O2吸收/消耗能力測定示意圖(瓶子內溶解的氧濃度使用了unisense氧微電極測試獲得)。圖c表示采用了unisense微電極定量測定體系中溶氧濃度的DO變化情況(n=3)。
圖2、體內缺氧PNPs介導的滲透性增強和缺氧的長期效應。圖a)腫瘤中埃文斯藍積累的分析,24小時后靜脈注射脫氧PNPs。用紫外-可見分光光度法(UV-vis)測定腫瘤中埃文斯藍的含量。圖b)體外熒光圖像的伊文思藍(紅色)和4‘,6-二脒基-2-苯基吲哚(DAPI)(藍色)染色(圖中的比例尺存是100μm)。圖c)定量Evans藍在b中的累積量。圖d腫瘤內注射脫氧PNPs和油納米顆粒后溶氧(DO)的變化。圖e)腫瘤內注射缺氧PNPs和ONPs(比例尺寸,100μm)24小時后體現的免疫熒光圖像的低氧factor-1α(HIF-1α)(綠色)染色部分。(f)量化HIF-1α表達數。
圖3、在激光照射下,PNPs的脫氧作用增加了腫瘤的通透性和缺氧。圖a表示的是靜脈注射PNPs 24 h,激光照射3 h(5min,808 nm,400mWcm?2),腫瘤中埃文斯藍的積累。圖b體外熒光伊文思藍的圖像(紅色)在腫瘤部分。圖c.b中Evans藍積累的相對定量(n=4)。圖d腫瘤內給藥后,在三個周期的激光照射(808 nm,2Wcm-2)后腫瘤內的溶解氧(DO)變化情況。圖e)靜脈注射后24小時,激光照射(808 nm,400mWcm-2)5分鐘后腫瘤內DO的變化。f免疫印跡圖(腫瘤內低氧factor-1α(HIF-1α)表達在激光輻照后24小時。g,h腫瘤切片沾抗哌莫硝唑抗體(綠色),anti-HIF-1α抗體(綠色)和DAPI(藍色)在24 h后輻照(比例尺寸、200μm)。
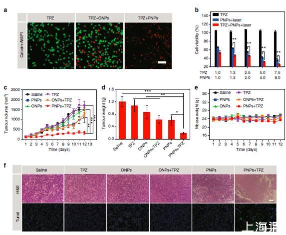
圖4、PNPs增強TPZ化療法。用TPZ和油納米粒子(ONPs)或PNPs粒子在激光下培養CT26細胞的熒光圖像,激光輻射(808 nm,400mWcm-2)。活細胞用Calcein-AM染色(綠色),死亡/晚期凋亡細胞用碘化丙鈉染色(π)(紅色),(比例尺寸,100μm)。圖b)治療組細胞存活率。圖c)治療組小鼠腫瘤生長曲線(n≥6/組)。PNPs和TPZ都是第1、3和5天分別靜脈注射到小鼠體內。圖d)腫瘤重量在第12天歸一化平均。圖e)動物體重的變化。圖f)蘇木精和伊紅(H&E)(比例尺寸、100μm)和末端轉移酶的dUTP缺口末端標記(TUNEL)(綠色)(比例尺寸、規模100μm)CT26腫瘤染色。試樣的樣品都是在第8天收集不同組別的樣本.
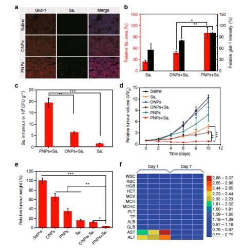
圖5、PNPs使基于缺氧的細菌性癌癥治療成為可能。圖a)低氧強度、沙門氏菌VNP20009(Sa.)積累量和細胞核數。用抗glut1抗體(紅色)、抗sa染色測定,抗體(綠色)和4′,6-二氨基-2-苯基吲哚(DAPI)(藍色)100μm)。Sa(5×106 CFU)于照射前1 h靜脈給藥。將小鼠置于808 nm、400mWcm?2激光下,照射時間為靜脈注射PNPs、油納米粒(ONPs)或生理鹽水后min(24h)。腫瘤切片免疫熒光圖像。圖b)相對低氧強度(黑色y軸)和Sa的半定量分析。圖c。Sa的分布。在第3天(n=3),用集落形成法測定小鼠腫瘤生長曲線(n=4-9)。圖e治療后第10天腫瘤的量恢復正常。小鼠血液學指標和血液生化指標均有顯著性差異靜脈注射VNP20009。實驗在注射VNP20009后和生理鹽水后的第1天和第7天進行的。
總結
臨床上聯合乏氧依賴性藥物對腫瘤的療效并不理想,這主要是由于腫瘤的乏氧部位滲透性差,藥物濃度過低所導致。為了在增加藥物滲透的同時,降低氧氣的滲透,研究人員發明了一種全氟化碳納米粒。該納米粒可通過光動力效應破壞血管,增加腫瘤部位的藥物滲透,同時還作為一種“吸氧海綿”,將滲透進入腫瘤組織的氧氣,富集并消耗完畢,為乏氧依賴性藥物創造了能夠起效的乏氧微環境。本論文發明了一種全氟化碳納米粒子,該納米粒可通過光動力效應破壞血管,增加腫瘤部位的藥物滲透,同時還作為一種“吸氧海綿”,將滲透進入腫瘤組織的氧氣,富集并消耗完畢,為乏氧依賴性藥物創造了能夠起效的乏氧微環境。具體方法將全氟化碳納米粒子PNPs注入到老鼠體內,全氟化碳納米粒子能夠與藥物共同作用降低腫瘤中的氧氣濃度,創造乏氧環境,全氟化碳納米粒可顯著增加乏氧藥物的療效,實驗中使用了unisense氧微電極用于原位的測試老鼠腫瘤組織中的氧氣濃度實現了對于老鼠體內的氧氣濃度的在線監測,從而提出了基于全氟化碳納米粒子缺氧劑能夠增加乏氧藥物的療效的相關機理,研究采用的全氟化碳納米粒對機體的組織器官沒有毒性,安全可靠,極有可能成為全氟化碳在臨床應用的一個新方向。這說明unisense氧微電極在醫學缺氧腫瘤臨床應用方面存在著很好的應用前景。
相關新聞