熱線:021-66110810,66110819
手機:13564362870

熱線:021-66110810,66110819
手機:13564362870
3.1.添加SPC后,微環境發生了變化
為了研究添加SPC對微環境的瞬時影響,在添加SPC劑量后3小時,測試環境變量,包括pH、ORP和溶解物質。圖1a顯示硫酸鹽、碳酸鹽、DOC和pH的量隨著SPC劑量的增加而增加,且增量與SPC劑量呈線性相關。相反,ORP降低,ORP降低與SPC劑量呈線性相關。
圖1。加入SPC后,環境變量發生變化。(a)SPC劑量與環境變量增減的關系;(beh)隨著SPC劑量的不同,環境變量在不同時期發生變化(基于鄧肯檢驗,采用SPSS中的雙向方差分析對顯著差異進行檢驗;大寫字母表示不同時期一種治療的差異,小寫字母表示同一時期不同治療之間的差異,n?3,a?0.05)。
基于這些結果,對于以下結果,使用對照(C)、低(L)、中(M)和高(H)微宇宙來表示空白對照和三劑量SPC(11.2,22.4,和33.6毫摩爾SPC G-1濕沉積物)。圖1b-h顯示加入SPC后微觀環境變量的趨勢不同。首先,pH值在第15天下降,之后保持穩定。第二,ORP在第15天下降,之后緩慢上升。第三,碳酸鹽和DOC在第15天增加,但在第37天顯著減少,之后保持穩定。此外,在使用SPC處理的所有微觀世界中,磷酸鹽在第15天顯著增加,而在L水平處理中減少,在第37天M和H微觀世界中增加。然而,添加SPC后的硫酸鹽在第15天降至C微觀結構的水平,在第50天降至C微觀結構的值以下;在第15天,L、M和H微觀結構中的銨含量超過了C微觀結構中的銨含量。
3.2.添加SPC后微生物群落的潛在代謝活性
圖2a顯示了Biolog生態板的AWCD,用于描述本地微生物群落的潛在代謝活動。在第0天和第15天,四種處理的AWCD曲線顯示出相似的模式,L、M和H微觀世界的值超過了C微觀世界的值。在第37天和第50天,AWCD曲線的模式發生變化,在M和H微觀世界中呈現“S”形。
圖2。在不同時期(n?3),對照和SPC處理中所有六組碳源(b)的AWCD曲線(a)和潛在活性(b)。
此外,ECO板的31個碳源分為六組(Pan等人,2015),包括兩種胺/酰胺、六種氨基酸、七種碳水化合物、九種羧酸、四種聚合物和三種其他碳源。圖2b顯示了ECO板在84 h時所有六種類別的平均吸光度。顯然,在羧酸和聚合物基團中,SPC處理和C基團之間未發現顯著差異;然而,其他四組在不同時期存在差異。在碳水化合物組中,M和H微觀結構的平均吸光度顯著增加。此外,雜類組在第0天和第15天在M微觀世界中顯著增加,在第15天在H微觀世界中顯著增加。氨基酸組僅在第37天M微觀世界中顯著增加。相反,在胺/酰胺組中,H微觀世界的平均吸光度在第37天顯著降低,M微觀世界在第50天顯著降低。
3.3.添加SPC后本地微生物群落的分類組成和功能群
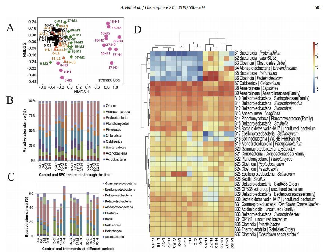
根據ANOSIM、ADONIS和MRPP分析(表S2),在每個時期觀察到所有樣本的顯著差異(R>0、R2>0、d>0,均p<0.01)。表1總結了C和SPC處理的微生物群落的α多樣性。Shannon指數和Simpson指數表明C、L和M微觀世界之間沒有顯著差異,而H微觀世界中的差異顯著。在第15、37和50天,H微觀世界中的潮-1和均勻度顯著降低;然而,在L微觀世界中,這些指數僅在第15天顯著降低。此外,NMDS結果顯示H水平處理與其他處理之間存在明顯的距離(圖3A)。
表1不同時期對照和SPC處理微生物群落的α多樣性分析。
圖3B、C和D顯示了門、類和屬級別的微生物群落的分類組成。在門級別(圖3B),微生物群落結構主要由九門組成。在H微觀世界中,擬桿菌和厚壁菌明顯促進并代表優勢門,同時抑制鈣地霉、氯曲菌、酸性細菌和變形菌。在M微觀世界中,鈣質細菌和酸性細菌受到抑制。除了在第15天,L和C微觀世界中的氯屈曲增加和變形菌和鈣地霉減少外,L和C微觀世界顯示出相似的分布。圖3C顯示了相對豐度超過1%的類別。結果表明,在任何時候接受SPC處理的微觀世界中,鈣中毒都有所減少。在H微觀世界中,嗜酸桿菌、Holophagae、Caldiserica和Deltaproteobacteria急劇減少,而梭狀芽孢桿菌顯著增加。在M微觀世界中,α變形菌在第37天和第50天急劇增加,同時鈣質減少。
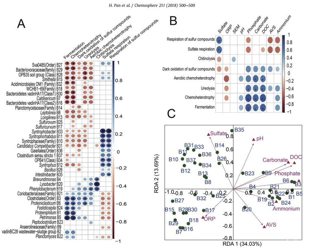
圖3。微生物群落結構分析。(A)?;贐ray-Curtis距離的NMDS排序圖;(B)門的分布(相對豐度)≥1%);(C)類別分布(相對豐度)≥1%);(D)屬水平的熱圖和聚類分析(顯示為類/屬水平)(相對豐度)≥0.1%,對數10標度);(E)微生物群落功能群的相對豐度(任何示例的相對豐度>1.5%)。
在屬水平上,獲得了37個屬(相對豐度)≥1.0%)和雙聚類分析的熱圖(hclust)用于描述其差異(圖3D)。聚類結果表明,M微觀世界中的屬與H微觀世界中的屬更相似,而與L和C微觀世界中的屬更相似。此外,37個屬可分為三類:HA(高豐度,從B7到B16)、MA(中等豐度,從B17到B37)和LA(低豐度,從B1到B6)。在HA組中,10屬代表了C微觀世界中的優勢類群,其中大部分屬于Deltapoteobacteria類,僅在H微觀世界中減少。其他處理效果不明顯。在馬,屬屬于各種類型的類。在第15、37和50天,WCHB1-69家族中的B17硫曲菌屬和B18屬在M和H微觀世界中均明顯減少,而在第15、37和50天,Coriobacteriae家族中的B19苯桿菌屬、B20溶桿菌屬和B21屬增加。從B26到B30的細菌在H微觀世界中明顯減少。在第15天、第37天和第50天,H和M微觀世界中的LA屬增加,尤其是B5 Petrimonas和B6 Proteininclasticum。在第37天和第50天,M微觀世界中的B4短枝單胞菌明顯增加。
圖3E顯示了自然微生物群落的前八個功能組(相對豐度>1.5%,詳細數據和其他組如表S4所示)對時間和SPC劑量的響應。在H微觀世界中,能夠進行化學異養、發酵、需氧化學異養、尿素分解和殼聚糖分解的微生物在整個取樣時間內增加。能夠進行硫酸鹽呼吸和硫化合物呼吸的微生物在第0天增加,之后開始減少。能夠暗氧化含硫化合物的微生物在第0天減少,在第15、37和50天增加。除了能夠呼吸硫化物的微生物外,在M微觀世界中,硫酸鹽呼吸和硫化物的暗氧化在第50天減少。其他六組隨時間增加。在L微觀世界中,八組的順序保持不變,盡管它們在第50天減少。
3.4.添加SPC后微生物群落的環境變量、所考慮的屬和功能組之間的關系
圖4A顯示了八個功能群與37個屬之間的顯著spearman相關性(p<0.05)。一方面,能夠發酵和化學異養的微生物與Petrimonas屬、嗜蛋白菌屬、苛孢霉屬、破蛋白菌屬和未培養的細菌呈梭狀芽孢桿菌的順序呈強正相關(系數>0.6)。能夠解脲的微生物與蛋白碎屑菌和梭菌的順序呈強正相關。此外,能夠進行幾丁質分解的微生物與苯桿菌、溶桿菌和短桿菌密切正相關。此外,能夠進行硫酸鹽呼吸和硫化合物呼吸的微生物與聯營養菌、聯營養菌、聯營養菌和聯營養菌科細菌密切正相關。另一方面,能夠發酵和化學異養的微生物與Smithella、Caldisericum以及不同類別(B28和B30)和不同家族(B29、B32和B18)的細菌具有強烈的負相關。能夠解脲的微生物與史密氏菌和OPB35類細菌呈強烈的負相關。
圖4。添加SPC后,環境變量、所考慮的屬和官能團之間的相關性分析。(A)功能群與所考慮屬之間的Spearman相關分析;(B)顯示了環境變量和考慮的功能組之間的spearman相關分析(顯著相關(p<0.05),藍色和紅色圓圈分別表示正相關和負相關,行和列用hclust聚集;*表示系數大于0.6或小于0.6);(C)基于環境變量和37個屬的RDA分析。(有關此圖例中顏色參考的解釋,請讀者參考本文的Web版本。)
圖4B顯示了環境變量和功能組之間的顯著spearman相關性;表明大多數環境變量與功能組呈正相關。簡單地說,硫酸鹽主要與硫酸鹽呼吸和硫化物呼吸密切正相關。DOC、碳酸鹽和磷酸鹽與發酵、化學異養、尿素分解和需氧化學異養密切正相關。
RDA圖顯示,37個屬和環境變量可分為四個部分,由矩形軸分隔(圖4C)。在第一象限中,磷酸鹽、DOC和碳酸鹽主要與B9、B6和B3有關。在第二象限,硫酸鹽主要與B14和B26屬有關。在第三象限中,B17、B18、B16和B7主要與ORP相關,與pH呈負相關。在第四象限中,銨主要與B2、B19和B4屬相關。AVS主要與B20相關。
一般來說,各種化合物,如氨、硝酸鹽、硫酸鹽、有機污染物和金屬離子,共存于受污染的沉積物中。其中一些可以用作天然微生物的電子受體或供體。在本研究中,環境條件與SPC劑量之間的線性關系(圖1a和表S1)表明,SPC添加量越高,導致溶解物質增加,并降低受污染沉積物中的ORP。此外,水生生態系統中的溶解有機物含有氧化還原活性部分;ORP的下降表明溶解有機物的這些氧化還原部分被氧化,因為氧化部分具有還原電位Eh(Lau等人,2017)。這可能是部分氧化效應(De la Calle et al.,2012)和SPC的洗滌效應共同作用的結果。SPC通常被用作H2O2的來源,H2O2是一種強氧化劑,也是洗滌劑的主要成分(Zonfrilli et al.,2009)。此外,環境條件的后續變化,包括硫酸鹽還原率升高(圖1b-h)、AVS回收量(圖S1)、溶解有機物還原(圖S2)、有機酸生產(表S3)和ORP升高,這表明產生的氧化有機物和硫酸鹽被本地微生物群落利用。此外,AWCD結果(圖2)表明,微生物群落的不同代謝活性已增強。此外,在不同時期,代謝活動增強(雜項和碳水化合物,圖2B)和功能微生物份額增加(硫酸鹽呼吸和發酵,圖3E),表明激活的微生物呼吸僅在實驗開始時保持,并且在整個實驗過程中發酵得到增強??傊?,這些結果表明,添加SPC可間接提供電子受體或供體,以改善污染沉積物中微生物的代謝活性。這是一個有利于降低生態工程成本的策略,特別是對于原位生物修復。
近年來,由于非培養方法的快速發展,微生物群落結構的研究受到了前所未有的重視。微生物群落在分類組成上表現出強烈的差異,而其代謝功能和性能可能保持不變(Louca和Doebeli,2017)。因此,徹底調查微生物群落對添加SPC的反應需要對分類組成和功能分析進行共同解釋。獲得的阿爾法多樣性結果(表1)表明,在SPC的H劑量下,微生物群落的異質性可能會下降。獲得的分類學水平結果表明,在SPC的H劑量下顯著增加的微生物主要屬于厚壁菌門(其中許多產生內孢子(Onyenwake et al.,2004)),專性厭氧類梭狀芽孢桿菌(川崎等,1998年)、發酵類Petrimonas屬(Grabowski等,2005年)和蛋白水解類Proteinicreticum屬(Zhang等,2010年)。此外,在M劑量SPC下增加的微生物主要屬于α蛋白細菌類(在有機富集沉積物中對有機物的分解和同化具有重要作用的細菌(Kunihiro等人,2011))和異養菌屬Brevundimonas(Tsubouchi等人,2014)。相比之下,嗜酸性細菌門、Caldisericia類(硫代硫酸鹽還原菌(Mori et al.,2009))、Holophagae(其成員能夠厭氧降解芳香化合物(Anderson et al.,2012))、硫氧化菌屬Sulfuricurvum(Haaijer et al.,2008;Kodama和Watanabe,2004),鞘氨醇桿菌科的一個屬(Schmidt et al.,2012)是SPC M和H劑量下最脆弱的微生物。受影響的微生物群落在更高的分類水平(如類群或門水平)表現出與屬水平相似的重疊和分類豐度,這表明SPC的加入可能會影響特定狹窄分支內的特定屬。此外,在整個實驗期間,所有這些效應很難自發恢復到原始狀態。關于功能性基團,獲得的結果(圖3E和表S4)表明,在所有試驗期間,在M和H劑量的SPC下,最豐富的基團沒有改變,對發酵、化學異養、尿解和需氧化學異養的影響都是積極的。然而,在試驗后期,H劑量對硫酸鹽呼吸和硫化物呼吸的影響為負。這些發現表明,微生物群落的分類組成和功能組對添加SPC的反應均表現出劑量依賴性偏差。這表明在生態工程中應考慮SPC的劑量。
先前的研究報告了地球化學成分變化與群落結構變化之間的顯著相關性(Jorgensen等人,2012年;Louca等人,2017年)。在本研究中,改變的環境變量、顯著增加的微生物組和功能性微生物的優勢之間的強相關性(圖4)表明,添加SPC后,DOC、碳酸鹽和磷酸鹽是主要變量,富集了特定的微生物,脆弱的微生物組群歸因于ORP。然而,除了顯著增加的微生物與上述功能微生物之間的相關性外,之前的研究報告稱,Petrimonas是產氫細菌(Sun等人,2015),脫氮系統中的蛋白碎屑菌通常非常豐富(Wang等人,2015;Yang等人,2015),柴油中發現了Brevundimonas(Wang等人,2016)。此外,雜項組的代謝活動增強(圖2b)。很可能,增加的屬可能具有不同的代謝能力,并可能參與沉積物修復中污染物的后續生物修復。
環境變量和微生物群落對污染沉積物中添加過碳酸鈉的響應——摘要、介紹
環境變量和微生物群落對污染沉積物中添加過碳酸鈉的響應——材料和方法
環境變量和微生物群落對污染沉積物中添加過碳酸鈉的響應——結果和討論
環境變量和微生物群落對污染沉積物中添加過碳酸鈉的響應——結論、致謝!
相關新聞