熱線:021-66110810,66110819
手機:13564362870

熱線:021-66110810,66110819
手機:13564362870
河口是N2O的重要來源。然而,由于較大的空間異質性和測量不連續,使得河口的N2O排放具有很大的不確定性。在嚴重的人為干擾下,微生物過程對N2O產生的主導作用存在爭議。Cheng et al(2023)在Water Research上發表論文“Shifts in the high-resolution spatial distribution of dissolved N2O and the underlying microbial communities and processes in the Pearl River Estuary”,結合實時高分辨率測量和生物信息學分析,精確繪制了中國珠江口連續的二維N2O分布圖,并揭示了其潛在的微生物機制。
文章簡介
N2O濃度的水平分布和垂直分布都有很大差異。表層水的過飽和N2O濃度(9.1-132.2 nmol/L)沿河口鹽度梯度下降,上游分布有多個排放熱點。N2O垂直分布呈現出上游完全混合與下游不完全混合的顯著差異,濃度隨深度增加而恒定或變化。反硝化微生物和硝化微生物控制著PRE中N2O的產生和分布,其中反硝化作用起主導作用。nirK型和nirS型反硝化細菌分別是水柱和沉積物柱中N2O的主要產生者。此外,底物濃度(NO3-和DOC)通過影響關鍵微生物過程來調節N2O的產生,而物理影響(水-質混合和鹽楔)則重塑了N2O的分布。
丹麥Unisense氧化亞氮微電極應用
首先進行電極的極化。提前個12小時,打開微電極主機,插上電極,將極化電壓調到開始,過夜極化,將室內溫度控制在25度。將準備好的含有氧化亞氮飽和液的溶液0.1ml、0.2ml、0.5ml、以及2ml的N2O飽和水溶液加入到較量瓶中,放入電極,待信號穩定后測定,獲取N2O的標準曲線。利用微電極測定反應器中產生的溶解態氧化亞氮的濃度。
圖1中國珠江口地區的研究區域和實時高分辨率監測軌跡點。沿監測軌跡(紅色曲線)采集了約27600個N2O濃度和環境參數(溶解氧(DO)、氧化還原電位(ORP)、鹽度、濁度、pH值和溫度)數據點。
研究目的
(1)采用16S rRNA基因測序和qPCR相結合的方法,對PRE內不同空間和環境介質中與N2O相關的微生物群落和功能基因進行表征。
(2)基于高分辨率N2O動態和潛在的微生物驅動機制,研究PRE中N2O的產生和分布過程,為從機理角度控制N2O排放提供科學支持。
研究結果
圖2 N2O濃度和飽和度的二維高分辨率分布。地表水中溶解性N2O的濃度和飽和度(a)。溶解性N2O濃度分布的垂直剖面圖(b)。
圖3 PRE硝化與反硝化細菌的相對豐度及共生網絡。各采樣點硝化和反硝化細菌的相對豐度(a)。構建的微生物網絡可視化:表層水(b)、底層水(c)和沉積物(d)。根據拓撲作用繪制了表層水(e)、底層水(f)和沉積物(g)中細菌群落的Pi-Zi圖。
圖4氨氧化和反硝化功能基因在PRE地表水(a)、底層水(b)和沉積物(c)中的分布。
圖5表層水(a)、底層水(b)和沉積物(c)中環境變量、細菌群落和功能基因之間的關系。
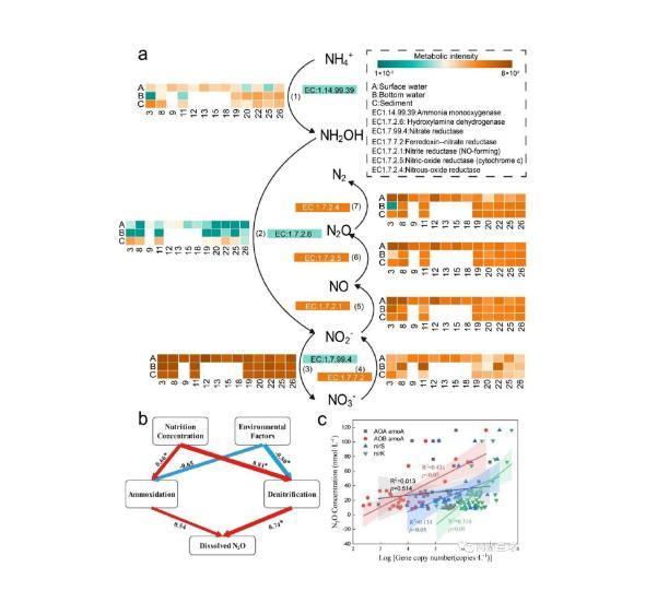
圖6氨氧化和反硝化群落對PRE N2O生成的驅動效應。PRE各采樣點的氮代謝途徑和強度(a)。結構方程模型(SEMs)顯示營養濃度、環境因素和相關功能基因對水體中溶解N2O濃度的影響(b)。AOA amoA、AOB amoA、nirS和nirK基因豐度與水體中溶解性N2O之間的關系(c)。
相關新聞