熱線:021-66110810,66110819
手機:13564362870

熱線:021-66110810,66110819
手機:13564362870
背景介紹:缺氧從異常腫瘤血管,過度腫瘤細胞增殖和異常淋巴系統產生是在幾乎所有實體瘤中常見的惡性現象。根據之前的研究,腫瘤缺氧已被證明是腫瘤治療失敗的重要原因之一。特別是對于放射療法,氧氣是殺死腫瘤的活性氧的產生所必需的元素。因此,低氧腫瘤微環境通常是放療抵抗的重要原因。腫瘤通常是低氧的,這限制了當前腫瘤療法的功效,尤其是放射療法,在該療法中氧氣對于促進輻射誘導的細胞損傷至關重要。全氟化碳,一組的化學惰性的優異的生物相容性合成的分子,已被廣泛研究或在臨床用于各種目的,包括人造血液替代,器官保存,超聲成像和氟磁性成像中使用。
本論文研究人員通過利用全氟化碳(PFC)促進紅細胞滲透的能力,開發了一種簡單而有效的兩階段氧氣輸送策略,以使用PFC納米顆粒調節缺氧腫瘤的微環境。
Unisense微電極系統的應用
將4 mL制備好的PFTBA HSA納米顆粒或媒介物(32 mg/mL HSA)存儲在無菌氧氣室中(O 2流量=5 L/min),進行PFC氧合1分鐘。使用Unisense氧氣微電極測量溶液中的氧氣濃度。
實驗結果
發現PFTBA全氟化碳納米粒子可以通過物理溶解的氧增加RBC的滲透和O 2遞送。建立了一個兩階段的O 2的PFTBA作為氧氣載體,PFC被封裝到白蛋白中,并且在沒有高氧呼吸的情況下靜脈注射到荷瘤小鼠中。在腫瘤中積累后,PFC納米顆粒迅速釋放了物理溶解在PFC中的氧氣,這是氧氣輸送的第一階段。然后,PFC隨后促進了紅細胞浸潤,進一步釋放了O 2作為氧輸送的第二階段。與應用兩階段氧氣輸送系統后的賦形劑相比,對乳腺癌放射治療(SUM149PT)的腫瘤生長率從40%降低至14%。對于低氧結腸癌(CT26),腫瘤的生長率也從30%降低到15%。此研究工作提供了一種簡單但有效的方法來逆轉腫瘤缺氧,從而逆轉腫瘤對放射療法的抵抗力。PFTBA HSA顯示出未來臨床過渡的巨大希望,因為包括PFTBA和白蛋白在內的所有藥物均可在臨床上獲得,并且已被證實無毒。
圖1、兩階段氧氣輸送系統的示意圖。靜脈注射后,PFTBA HSA的納米顆粒在腫瘤部位積累由于EPR效應和釋放物理結合直徑(1ST階段氧供應)。同時PFTBA可以有效抑制腫瘤血管中的血小板活化,破壞維持良好的腫瘤血管屏障,從而導致RBC(紅細胞)的浸潤增加以及RBC在腫瘤中的氧輸送(第二階段氧供應)。
圖2、PFTBA HSA的合成及特征。(A)展開自組裝方法的示意圖。首先通過切斷二硫鍵暴露白蛋白的疏水區域,然后與全氟化碳自組裝以形成PFTBA HSA納米顆粒。(B)通過動態光散射檢測的PFTBA HSA直徑。(C)PFTBA HSA的TEM圖像。(D)PFTBA HSA與以下不同溶液混合的穩定性:H 2 O,PBS和血漿。(E)在1個大氣壓下O 2吸附的PFTBA HSA的氧釋放曲線。
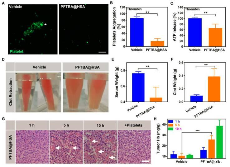
圖3、PFTBA HSA對血小板功能和紅細胞浸潤的影響。(A)在媒介物或PFTBA HSA存在下被凝血酶激活的血小板聚集的代表性圖像。白色箭頭表示血小板聚集的位置;比例尺=50μm。(B)凝血酶誘導的血小板凝集。將數據計算為活化前后的吸光度比(n=6)。(C)ATP從凝血酶激活的血小板中釋放(n=6)。(D)凝塊縮回的代表性照片。(E)定量血清重量(n=8)。(F)凝結重量的定量(n=8)。(G)PFTBA HSA處理的腫瘤切片在不同時間的H&E染色。白色箭頭表示RBC;比例尺=25μm。(H)賦形劑或PFTBA HSA給藥后血紅蛋白的定量(n=6)
圖4、使用氧微電極探針定量檢測CT26腫瘤內氧濃度(n=7),數據以均數±標準差表示。
圖5、應用氧氣微電極在1個大氣壓下PFC HSAs的氧結合能力,數據顯示取平均值±標準差。
結論與展望
氧氣是殺死腫瘤活性氧的產生所必需的元素。因此低氧腫瘤微環境通常是放療抵抗的重要原因。盡管有不同的策略已經提出了相反的腫瘤缺氧和獲得更好的結果放療,但仍沒有良好的氧供體又是可供臨床使用,以減輕腫瘤缺氧。全氟化碳是一組的化學惰性的優異的生物相容性合成的分子,它們的高氧溶解度,全氟化碳已被廣泛探索作為氧供應商加大放射治療或光動力學療法的治療結果。研究人員以全氟三丁胺(PFTBA)具有所有全氟化碳化合物中最強的血小板抑制作用。利用PFTBA的血小板抑制作用,以白蛋白為載體,建立了一個兩階段的O 2遞送系統PFTBA HSA。其中PFTBA HSA納米顆粒或媒介物在溶液中釋放氧濃度的性能是通過unisense氧氣微電極測試完成的,unisense氧氣微電極能夠快速的測試出溶液中氧濃度的微小變化,從而能夠全面了解全氟化碳PFTBA納米顆粒調節氧的性能。該研究工作提出了一種簡單而有效的方法來逆轉腫瘤缺氧對放療的抵抗力,提出了關于兩階段供氧可快速緩解缺氧性腫瘤的微環境,有效提高放療療效。臨床上已證明了研究中使用的所有物質的安全性,確保可以將該簡單策略快速,輕松地轉化為臨床應用來解決與腫瘤缺氧相關的臨床問題。
相關新聞