熱線:021-66110810,66110819
手機:13564362870

熱線:021-66110810,66110819
手機:13564362870
結腸癌是全球最常見的癌癥之一,死亡率很高。作為一般的臨床策略,手術切除,放療和化學療法已廣泛用于治療大腸癌。外科手術會遭受復發,轉移和給患者帶來極大痛苦。因此迫切需要有效的結腸癌治療藥。作為一種主要的氣體遞質,內源性硫化氫(H 2 S)在各種生理和生物學功能中至關重要,而生理和生物學功能與一系列疾?。ɡ绨┌Y)密切相關。產生的內源性H 2 S可以促進結腸癌細胞在腫瘤組織周圍的增殖和血管生成。研究人員設計了一種FeOOH NSs納米材料,以利用其對H2S清除特性實現對大腸腫瘤進行成像和治療,并級聯產生具有光熱療法功能的FeS和鐵細胞死亡。FeOOH NSs可以有效吸收CT26結腸腫瘤的內源性H2S,從而抑制結腸癌腫瘤細胞的生長。專門產生的光熱FeS能夠通過NIR激光照射進一步殺死癌細胞。我們還發現,FeS對結腸癌表現出鐵細胞死亡作用。此外,這些FeOOH NSs能夠通過MRI功能照亮腫瘤并進行圖像引導的腫瘤治療。MRI引導和H2S反應FeOOH NSs可用于精確結腸癌治療。研究結果表明,具有生物相容性的FeOOHNSs納米材料成功地作為一種治療結腸癌的特異性藥物,促進H2S響應型納米平臺的臨床研發。
Unisense微電極系統的應用
NaHS用于模擬內源性H2S,用于研究FeOOH NSs介導的H2S消耗。將NaHS溶解在不同的溶液介質(PBS和FBS介質)中以模擬溶解的硫化氫。然后,將相同體積的具有不同濃度的FeOOH NSs溶液添加到溶液中2小時,使用Unisense硫化氫微電極作為時間的函數來測量溶解的硫化氫濃度。結腸癌細胞(CT26細胞)中的內源性硫化氫通過類似方法進行測量。用硫化氫微電極測量溶解的硫化氫濃度。分析了CT26腫瘤內的內源性H2S,向CT26腫瘤小鼠靜脈注射3 mg mL?1(Fe)濃度的FeOOH NSs。取CT26腫瘤、裂解。離心后得到上清液,并使用硫化氫微電極上測定溶解的硫化氫濃度。
實驗結果
成功開發了一種新型的H2S反應性FeOOHNSs納米材料用于結腸癌聯合治療。制備的FeOOH NSs在體內外均能有效清除H2S。特定的H2S驅動的還原反應產生的FeS顯示了強的近紅外吸收和良好的光熱性能。Fe2+介導的鐵作用導致GPX4失活,直接導致腫瘤細胞死亡。同時,這種H2S激活的納米嗅覺藥物對4T1乳腺癌的治療效果幾乎可以忽略。此外,這些多功能FeOOH NSs能夠作為一種有效的MRI造影劑檢測腫瘤,并且在小鼠模型中長達3個月未檢測到長期毒性。這些結果清楚地表明多功能FeOOH NS是一個強大的結腸癌藥物治療平臺,具有很大的臨床應用潛力。
圖1、介孔FeOOH納米紡錘體(NSs)的合成與表征。a)TEM圖像和b)FeOOH NSs的元素映射模式。插圖顯示了相應的選定區域電子衍射圖。c)結晶FeOOH NSs的TEM圖像。d)FeOOH NSs在水溶液中的動態光散射數據。e)FeOOH NSs的XRD圖譜。f)PEG修飾的FeOOH NSs(縮寫為FeOOH NSs)的N 2吸附/解吸等溫線。g)改性的FeOOH NSs在N 2吸附/解吸等溫線中的孔徑分布。h)加入改性的FeOOH NSs后,不同溶液(pH=5.0、6.0或7.4)的pH變化。圖1、介孔FeOOH納米紡錘體(NSs)的合成與表征。a)TEM圖像和b)FeOOH NSs的元素映射模式。插圖顯示了相應的選定區域電子衍射圖。c)結晶FeOOH NSs的TEM圖像。d)FeOOH NSs在水溶液中的動態光散射數據。e)FeOOH NSs的XRD圖譜。f)PEG修飾的FeOOH NSs(縮寫為FeOOH NSs)的N 2吸附/解吸等溫線。g)改性的FeOOH NSs在N 2吸附/解吸等溫線中的孔徑分布。h)加入改性的FeOOH NSs后,不同溶液(pH=5.0、6.0或7.4)的pH變化。
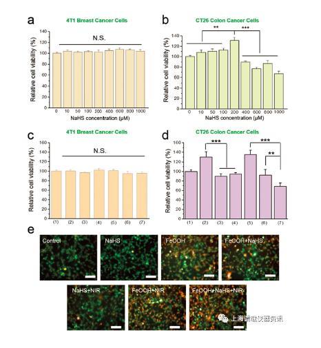
圖2、4T1細胞和CT26細胞的體外細胞活力測定。a,b)在一系列濃度(0–1000×10-6 m)的NaHS孵育24小時后,4T1細胞和CT26細胞的相對細胞活力。c,d)用不同處理的4T1和CT26細胞的細胞生存力:1)PBS;2)NaHS;3)FeOOH;4)NaHS+FeOOH;5)NaHS+NIR;6)FeOOH+近紅外;7)NaHS+FeOOH+NIR。將細胞處理組用808nm NIR激光照射5分鐘,照射密度為1.5Wcm-2。所有經NaHS處理的組的濃度均設置為200×10-6 M)各種處理(Bar=50μm)后,用活/死試劑盒染色的CT26細胞的熒光圖像。
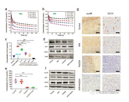
圖3、FeOOH NSs硝化H 2 S的體內外表現。a,b)在不同濃度的FeOOH NSs存在下,PBS和血清溶液中溶解的硫化氫的濃度隨時間變化。兩種介質中最初溶解的硫化氫濃度為300μmol L-1。c)CT26細胞裂解中溶解的H 2 S濃度。用不同的處理方法培養CT26細胞:對照組,NaHS(濃度為200μmol L-1),無或不同濃度的FeOOH NSs(n=8)。d)不同處理后CT26細胞中p-p38和p38表達水平的蛋白質印跡結果。e)治療后腫瘤內溶解的硫化氫水平的定量比較(n=10)。f)各種治療后腫瘤組織內p‐p38,p38和GPX4表達水平的蛋白質印跡結果。g)經過一系列治療(Bar=100μm)后,對CT26腫瘤切片進行p-p38和CD31免疫染色。
圖4、應用unisense硫化氫微電極測試4T1細胞裂解過程中溶解的硫化氫濃度。從4T1細胞中提取的H2S濃度分別用不同處理孵育:對照組、NaHS(200°M)和NaHS加一系列FeOOH NSs濃度。
圖5、應用unisense硫化氫微電極測試4T1和CT26細胞裂解過程中溶解H2S的濃度。CT26細胞在對照組和FeOOH(n=6)處理下培養。
結論與展望
過量產生的硫化氫(H2S)對結腸癌的進展至關重要,并促進癌細胞的增殖。本論文的研究人員設計了用于腫瘤特異性H2S活化的藥理納米材料對于精確的結腸癌治療將具有重要意義。研究人員通過開發一種生物相容性梭形氧化鐵-氫氧化鐵納米錠(FeOOH NSs)材料并用于磁共振成像(MRI)、鐵細胞死亡和基于H2S增強的聯合結腸癌治療。FeOOH NSs可以通過還原反應有效清除內源性H2S,從而阻止CT26結腸癌的生長。研究還發現這些由H2S負責的納米治療對其他類型的癌癥(例如4T1乳腺癌)沒有任何治愈作用。其中Unisense硫化氫微電極用來測量體內外溶解的硫化氫濃度,通過將NaHS溶解在不同的溶液介質(PBS和FBS介質)中以模擬溶解的硫化氫,然后將相同體積的具有不同濃度的FeOOH NSs溶液添加到溶液中2小時,使用Unisense硫化氫微電極作為時間的函數來測量溶解的硫化氫濃度。向CT26腫瘤小鼠靜脈注射3 mg mL?1(Fe)濃度的FeOOH NSs,取出CT26腫瘤、裂解。離心后得到上清液,并使用硫化氫微電極上測定溶解的硫化氫濃度。這也表明,具有生物相容性的FeOOH NSs可以成功地用作治療惡性結腸癌的治療方法,這可能會促進H2S響應納米平臺的臨床應用和發展。
相關新聞