熱線:021-66110810,66110819
手機:13564362870

熱線:021-66110810,66110819
手機:13564362870
Western印跡:
按照說明使用含1mMPMSF的RIPA緩沖液對回腸組織進行勻漿。組織勻漿在冰上裂解30分鐘后,離心5分鐘(4°C,12000g/min)收集上清液。在進行Western印跡前,使用BCA蛋白檢測試劑盒對總蛋白濃度進行定量。將適當的蛋白質樣品與SDSPAGE上樣緩沖液混合,在95℃下變性10分鐘。在8%或10%的SDS-PAGE凝膠中進行電泳,然后將蛋白質轉移到PVDF膜上。在室溫下用5%BSA將膜孵育2小時以阻斷非特異性結合。然后用一抗(表1)在4°C下孵育過夜。室溫下用HRP-山羊抗小鼠或兔IgG二抗(稀釋度1:5000)孵育1小時,然后用ECL化學發光系統檢測蛋白。用ImageJ軟件分析膜的密度。
統計分析:
所有分析均采用GraphPad Prism7軟件進行。統計分析采用單向方差分析。數據以平均值±平均值標準誤差(SEM)表示。如果p值小于0.05,則認為統計差異顯著。
結果:
1.HRS對大鼠回腸損傷的影響
圖2光鏡下觀察回腸損傷。(A)H&E染色(200×,400×):Sham組黑色箭頭表示正常黏膜絨毛;I/R組紅色箭頭表示絨毛變性,固有膜暴露;HRS組藍色箭頭表示上皮下間隙擴展;4PBA組黃色箭頭表示Gruenhagen間隙。(B)組織病理學評分。
四組回腸組織病理學變化見圖2A。Sham組的回腸組織切片沒有病理變化,粘膜絨毛正常。I/R組的絨毛變性,固有膜外露,毛細血管擴張。HRS組回腸絨毛輕度水腫,部分絨毛塌陷。4-PBA組的絨毛頂端出現上皮下間隙擴展。回腸組織的Chiu評分見圖2B。I/R組回腸組織學損傷評分(5.67±0.33)明顯高于假手術組(1.33±0.33)。HRS組(3.67±0.33)和4-PBA組(3.33±0.33)的得分明顯低于I/R組。血清(IFABP)的變化也反映了類似的模式(表2)。與Sham組(1.98±0.07ng/ml)相比,I/R組的血清IFABP水平(2.78±0.26ng/ml)顯著升高。服用HRS后,IFABP水平明顯降低(2.10±0.11ng/ml)。然而,與I/R組相比,4-PBA并未降低IFABP水平的升高(2.38±0.05ng/ml)。
2.HRS對IIRI誘導的炎癥細胞因子的影響
表2:各組血清IFABP、TNF-α和IL-1β水平。
與Sham組(57.30±6.19ng/L)相比,I/R組的血清TNF-α水平(113.40±15.76ng/L)明顯更高。與I/R組相比,HRS組(62.02±10.60ng/L)和4-PBA組(59.17±7.24ng/L)的TNF-α水平明顯降低。血清IL-1β水平的變化也反映了類似的模式(表2)。與Sham組(16.11±1.71ng/L)相比,I/R組的血清IL-1β水平(29.11±1.72ng/L)明顯更高。HRS組(21.68±0.17ng/L)和4-PBA組(18.45±1.66ng/L)的IL-1β水平顯著低于I/R組。
3.HRS對腸上皮緊密連接蛋白的影響
圖3腸上皮緊密連接蛋白的位置和表達(A)IHC(200×):腸上皮細胞間的棕色沉淀為閉塞蛋白的位置。(B)用IHC檢測包被蛋白的表達。(C)IF(200×):紅色箭頭所指的綠色熒光為ZO-1蛋白的位置。(D、E)Western印跡顯示閉塞素蛋白的表達水平。(D,F)Western印跡顯示ZO-1蛋白的表達水平。
I/R組的閉塞素蛋白表達水平(0.53±0.04)明顯低于Sham組(1.00±0.00)。HRS組(0.81±0.03)和4-PBA組(0.72±0.05)的閉塞素蛋白表達水平明顯高于I/R組。紅色箭頭所指的綠色熒光是Zonulaoccludens-1(ZO-1)蛋白的位置(圖3C)。與Sham組、HRS組和4-PBA組相比,I/R組的熒光強度明顯降低。Western印跡結果見圖3D-F。HRS組閉塞蛋白的表達水平(0.79±0.04)高于I/R組(0.54±0.03)。但在4-PBA組(0.69±0.06)中沒有統計學意義。HRS組(0.91±0.06)和4-PBA組(0.88±0.01)的ZO-1蛋白表達水平顯著高于I/R組(0.51±0.08)。
4.HRS對ERS核心蛋白的影響
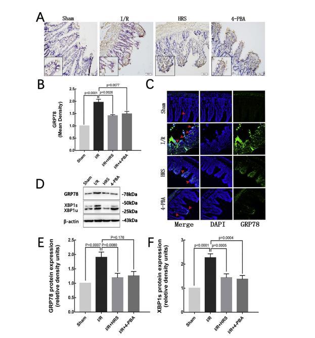
圖4 ERS核心蛋白的位置和表達(A)IHC(200×):腸上皮細胞胞漿中的棕色沉淀是GRP78蛋白的位置。(B)通過IHC檢測GRP78蛋白的表達。(C)IF(100×):紅色箭頭所指的綠色熒光為GRP78蛋白的位置。(D、E)Western印跡檢測GRP78蛋白的表達水平。(D,F)Western印跡檢測XBP1s蛋白的表達水平。
I/R組葡萄糖調節蛋白(GRP78)的表達水平(1.901±0.18)明顯高于Sham組(1.00±0.00)。HRS組(1.19±0.16)和4-PBA組(1.26±0.15)的GRP78蛋白表達水平明顯低于I/R組。紅色箭頭所指的綠色熒光是GRP78蛋白的位置(圖4C)。與Sham組、HRS組和4-PBA組相比,I/R組的熒光強度明顯增加。Western印跡結果見圖4D-F。HRS組(1.41±0.04)和4-PBA組(1.49±0.10)的GRP78蛋白表達水平明顯低于I/R組(1.96±0.12)。HRS組(1.44±0.16)和4-PBA組(1.37±0.16)的X-box結合蛋白-1s(XBP1s)蛋白表達水平明顯低于I/R組(2.27±0.16)。
5.HRS對ERS誘導細胞凋亡的核心蛋白的影響
圖5 RS誘導細胞凋亡的核心蛋白的位置和表達(A)IHC(200×):腸上皮細胞胞漿和細胞核中的棕色沉淀是caspase-3蛋白的位置。(B)通過IHC檢測Caspase-3蛋白的表達。(C)IF(100×):紅色箭頭所指的綠色熒光為CHOP蛋白的位置。(D、E)CHOP蛋白的表達。(D,F)caspase-3蛋白的表達。
I/R組caspase-3蛋白的表達水平(3.33±0.23)明顯高于Sham組(1.00±0.00)。HRS組(1.61±0.13)和4PBA組(1.62±0.12)的caspase-3蛋白表達水平明顯低于I/R組。紅色箭頭所指的綠色熒光是C/EB同源蛋白(CHOP)蛋白的位置(圖5C)。與Sham組、HRS組和4-PBA組相比,I/R組的熒光強度明顯增加。Western印跡結果見圖5D、E、F。Caspase-3蛋白在HRS組(1.50±0.19)和4-PBA組(1.49±0.19)的表達水平明顯低于I/R組(2.40±0.26)。HRS組(1.43±0.15)和4-PBA組(1.48±0.12)的CHOP蛋白表達水平明顯低于I/R組(2.40±0.20)。
相關新聞