熱線:021-66110810,66110819
手機:13564362870

熱線:021-66110810,66110819
手機:13564362870
2.氫處理可抑制膠質瘤細胞的干性
圖2:吸入氫氣后,生物標志物的表達發生了變化。在大鼠C6膠質瘤和小鼠U87皮下模型中,吸入氫氣都會降低CD133、Nestin、Ki67和CD34的表達。CTRL:對照組;HI:氫氣吸入組
為了確定分子氫對膠質瘤細胞干性的潛在影響,研究人員在大鼠C6膠質瘤和小鼠U87皮下模型中檢測了干性標記物的表達。免疫組化(IHC)染色顯示,在大鼠C6或小鼠U87模型中,與對照組相比,氫氣組CD133和Nestin的表達明顯下降(圖2)。與對照組相比,HI組Ki67和CD34的表達也明顯下降(圖2)。
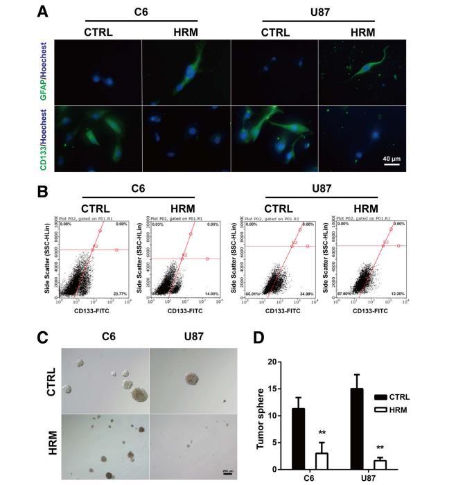
圖3:處理減弱了膠質瘤細胞的干性。氫處理后,用免疫熒光染色法評估膠質瘤細胞中GFAP和CD133的表達水平(a)。氫氣處理后,CD133陽性細胞的數量用流式細胞儀測定(b)。膠質瘤細胞的癌干細胞自我更新能力是通過球形成試驗確定的。拍攝的代表性圖像(c)和量化(d)。GFAP,神經膠質纖維酸性蛋白;CTRL,對照組;HRM,富氫培養基。
為了證實分子氫對膠質瘤細胞干性的影響,在體外對C6和U87細胞進行了免疫熒光。富氫培養基使C6和U87細胞的CD133表達明顯減少(C6,26.08±1.93vs.45.02±3.47,p=0.0088;U87,26.11±3.89vs.51.81±3.09,p=0.0066)。氫處理也增強了兩種細胞系膠質標記物GFAP的表達(C6,64.35±5.69vs.22.87±2.23,p=0.0025;U87,62.45±3.20vs.12.51±1.29,p=0.0066)(圖3a)。
為了進一步證實分子氫對膠質瘤細胞干性的抑制作用,研究人員使用流式細胞術測定了C6和U87細胞中CD133陽性細胞的比例。與對照組相比,氫處理明顯降低了C6(15.39±0.70vs.24.83±1.30,p=0.0031)和U87(13.70±0.97vs.33.98±0.52,p<0.0001)細胞中CD133陽性細胞的比例(圖3b)。為了研究分子氫對膠質瘤細胞癌干細胞自我更新能力的影響,我們進行了球形成試驗。如圖3c和d所示,氫處理顯著抑制了膠質瘤細胞的球形成能力,表現為腫瘤球的數量減少(C6,3.00±1.15vs.11.33±1.20,p=0.0075;U87,1.67±0.33vs.15.00±1.53,p=0.001)和體積變小。
3.氫處理促進膠質瘤干樣細胞(GSC)分化
圖4氫處理誘導C6亞球分化。氫氣處理后,用免疫熒光染色法評估C6亞球中GFAP和CD133的表達水平(a)。氫氣處理后使用流式細胞儀測定CD133陽性細胞的數量(b)。GFAP:神經膠質纖維酸性蛋白;CTRL:對照組;HRM:富氫培養基
為了直接確定氫處理對GSCs的影響,進行了亞球形成試驗和表面標記分析。C6細胞生長形成腫瘤球,原球解離4-5天后形成子球。免疫熒光結果顯示,氫處理明顯增加了GFAP的表達(58.13±6.63vs.18.60±1.79,p=0.0045),并顯著下調了CD133的表達(13.43±2.46vs.32.34±6.14,p=0.046)(圖4a)。流式細胞術分析表明,氫處理組CD133陽性細胞數量明顯減少(圖4b)。
4.氫處理可抑制膠質瘤細胞的遷移、侵襲和集落形成能力
圖5氫處理抑制了C6和U87細胞的遷移、侵襲和集落形成能力。氫氣處理后使用傷口愈合試驗檢測細胞遷移能力(a)。氫氣處理后,使用Matrigel侵襲試驗測定細胞的侵襲能力(b)。遷移和侵襲試驗的定量代表三個獨立實驗(c)。氫氣處理后使用集落形成試驗評估集落形成能力(d)。菌落形成檢測的定量代表三個獨立實驗(e)。
為了確定分子氫對膠質瘤細胞遷移的潛在影響,我們采用了體外創傷試驗。如圖5a和c所示,氫處理明顯降低了C6細胞(14.47±0.72vs.47.83±1.05,p<0.0001)和U87細胞(12.67±0.50vs.33.68±1.69,p<0.0001)的運動性。與此同時,還進行了Matrigel侵襲試驗,以確定氫處理對膠質瘤細胞侵襲的影響。如圖5b和c所示,分子氫顯著抑制了C6的細胞侵襲性(24.83±1.30vs.33.98±0.52,p<0.0001)和U87細胞(24.83±1.30vs.33.98±0.52,p=0.0005)。
為了確定氫處理對膠質瘤細胞集落形成能力的影響,進行了集落形成試驗。在C6和U87細胞中,與對照組相比,氫處理組的集落形成細胞數明顯減少(C6,57.67±4.37vs.116.70±6.12,p=0.0014;U87,16.67±0.88vs.30.00±1.53,p=0.0016)(圖5d、e)。
討論:
分子氫對多種腫瘤的影響已有報道,包括皮膚鱗狀細胞癌、肺癌、卵巢癌、胸腺淋巴瘤、肝臟腫瘤、腎細胞癌和結腸癌。然而,分子氫是否對GBM有抗腫瘤作用仍是未知數。在本研究中,我們首次提供了氫氣處理可對GBM細胞產生抗腫瘤作用的證據。利用大鼠正位膠質瘤模型和小鼠皮下異種移植模型,我們證明了吸入氫氣可以有效抑制GBM腫瘤的生長,延長GBM小鼠的生存期。IHC檢測進一步證實了這一點,氫氣處理抑制了增殖標記物Ki67和血管生成標記物CD34的表達。IHC染色也顯示,干性標記物的表達在吸入氫氣后明顯減少。體外細胞研究進一步證實了這一點。氫氣處理可抑制膠質瘤細胞在體外的遷移、侵襲和集落形成。
GBM的預后很差,至少部分原因是無法成功通過血腦屏障(BBB)給藥。由于氫氣分子小且無極性,它可以輕松穿過血腦屏障。氫氣的這一特性及其生物學益處使其成為治療GBM的理想候選物質。值得注意的是,我們的體內研究使用了67%的氫氣和33%的氧氣。氫氣和氧氣的濃度遠遠高于之前大多數研究中使用的濃度(≈1-4%H2和21%O2)。雖然低濃度分子氫在多種疾病中的作用已被廣泛報道,但也有一些研究使用了高濃度分子氫,同樣具有抗腫瘤作用。綜上所述,這些研究可能表明,高濃度分子氫對治療癌癥可能更有效,但分子氫的劑量-反應關系還需要進一步研究。
膠質瘤干樣細胞(GSCs)是膠質瘤腫瘤細胞中罕見的亞群,具有無限增殖、自我更新和多能分化的能力。這些細胞負責膠質瘤的起始、侵襲性、耐藥性和隨后的復發,因此被認為是治療GBM的重要靶點。在本研究中,我們首次證明氫氣處理可誘導GSCs分化。體內和體外研究均表明,氫氣處理可減輕膠質瘤細胞的干性,這表現在干性標志物(CD133和Nestin)的表達減少和膠質標志物GFAP的表達增強。氫處理還抑制了成球能力。為了直接評估氫處理對GSC分化的影響,我們檢查了C6亞球細胞。結果表明,氫處理可升高GFAP的表達,下調CD133的表達。流式細胞術分析也顯示,氫處理的C6亞球中CD133陽性細胞數量減少。
先前的一項研究表明,將干細胞暴露于血清可誘導線粒體活性氧(ROS)以及氧化應激反應,導致干細胞出現分化形態并下調干性標志物。在一些實驗系統中,ROS也可誘導干細胞正常分化。因此,作為一種抗氧化劑,分子氫能誘導GSC分化似乎是自相矛盾的。以往的研究表明,分子氫可選擇性地清除具有高度細胞毒性的羥自由基;然而,這種解釋并不能充分解釋分子氫的多種作用。例如,川崎等人報告說,雖然分子氫不能減少間充質干細胞(MSCs)中的羥自由基,但卻能有效延長骨髓的體外復制壽命,而不會喪失分化潛能。耐人尋味的是,也有報道稱分子氫可通過輕度誘導線粒體超氧化物的產生而起到絲裂激素的作用。也許氫誘導的ROS促進了GSCs的分化和干性下調。然而,確切的內在機制還需要進一步研究。
我們還研究了分子氫對GBM細胞遷移、侵襲和集落形成能力的影響。結果顯示,氫處理抑制了C6和U87細胞的遷移、侵襲和集落形成能力。我們之前對卵巢癌細胞的研究也報道了類似的效果。GBM的一個特征是腫瘤細胞廣泛侵入正常腦組織并沿血管徑向擴散,導致無法完全切除所有惡性細胞。包括化療和放療在內的一線細胞毒療法對阻止GBM的侵襲基本無效。因此,分子氫對膠質瘤細胞遷移和侵襲的抑制作用使其極有希望成為一種潛在的治療GBM的候選藥物,無論是單獨使用還是與其他抗癌療法聯合使用。
結論:
本研究表明,吸入67%的氫氣對GBM有抑制作用。體內和體外研究均表明,分子氫能誘導GSCs理想的分化。此外,分子氫還能抑制GBM細胞的遷移、侵襲和集落形成能力。因此,我們的研究結果表明,分子氫可能是一種治療GBM的潛在抗腫瘤藥物。有關其機制的進一步研究和臨床調查非常有必要。
相關新聞