熱線:021-66110810,66110819
手機:13564362870

熱線:021-66110810,66110819
手機:13564362870
研究簡介:本研究主要對際環境中病毒如何通過溶原性(lysogeny)介導微生物代謝重編程,從而增強砷氧化的過程進行了研究。砷是一種高毒性類金屬,廣泛存在于土壤中,對全球數億人構成健康威脅。砷的氧化態在毒性、遷移性和生物可利用性方面存在顯著差異,As(V)的毒性較低且更難遷移。研究團隊通過在100天的水稻生長季內,每隔兩天對水稻根際和大田土壤進行時間序列采樣,收集了豐富的樣本數據。利用宏基因組測序技術,他們分析了病毒和微生物的組成和功能,揭示了根際中砷氧化微生物與病毒之間的復雜相互作用。研究發現,根際環境顯著促進了病毒與砷氧化微生物之間的相互作用,尤其是溶原性病毒在增強砷氧化過程中發揮了關鍵作用。根際病毒不僅富集了與砷氧化和磷代謝相關的輔助代謝基因(AMGs),還介導了水平基因轉移(HGT),增強了微生物的砷氧化能力。這些發現表明,根際病毒通過攜帶和轉移關鍵基因,顯著提升了微生物的砷氧化效率。此外,通過構建基因組規模代謝模型(GEMs)和體外實驗驗證,研究團隊估計根際溶原性病毒對微生物砷氧化的貢獻可達25%。這一發現不僅拓展了我們對植物-微生物-病毒相互作用的理解,還為開發基于病毒的生物修復策略提供了科學依據,有助于減輕砷污染對環境和人類健康的威脅。本研究揭示了根際病毒在砷生物地球化學循環中的重要作用,為可持續農業中改善土壤健康提供了新的視角和潛在的解決方案。
Unisense微電極系統的應用
Unisense微電極系統被用于測量土壤中的氧氣、pH和氧化還原電位(Eh),以評估根際環境對砷氧化過程的影響。微電極(Unisense OXY25、ROX-N和pH-N)被插入到土壤樣品中,以測量不同深度處的氧氣、pH和氧化還原電位。了解根際環境的變化,并提供了高分辨率的土壤微環境數據,這對于理解根際病毒如何影響砷氧化過程至關重要。通過測量根際和大田土壤中的氧氣、pH和氧化還原電位,能夠驗證根際環境對砷氧化的促進作用。這些數據支持了論文中關于根際病毒通過代謝重編程增強砷氧化的結論。揭示了根際環境因素(如氧氣濃度和pH值)對病毒介導的砷氧化過程的影響。這些發現為理解根際病毒在砷生物地球化學循環中的作用提供了重要依據。
實驗結果
分析了水稻根際和大田土壤的時間序列宏基因組,揭示了根際病毒如何通過溶原性(lysogeny)介導微生物代謝重編程,從而增強砷(As)氧化的過程。根際中砷氧化微生物的相對和絕對豐度顯著高于大田土壤,且與病毒相關的砷氧化微生物在根際的豐度是大田土壤的兩倍。根際顯著增強了溶原性病毒的豐度,降低了裂解性病毒的豐度。溶原性病毒的豐度與砷氧化微生物的豐度呈正相關,進一步強調了溶原性病毒在促進砷氧化中的關鍵作用。根際病毒顯著富集了與砷氧化和磷代謝相關的輔助代謝基因(AMGs),這些基因在根際的豐度在水稻伸長階段達到峰值。這些AMGs包括砷氧化酶基因(如arxS、arsH、aioB)和磷代謝基因(如phnK、phnL、phnM、pstS、ugpC、RegX3、phoP),這些基因通過病毒介導的水平基因轉移(HGT)增強了微生物的砷氧化能力。根際環境中氧氣濃度的增加顯著增強了病毒介導的砷氧化過程。根際中的氧氣濃度比大田土壤高出約100μmol/L。根際環境中的pH值降低、碳源和磷水平的增加也促進了病毒介導的砷氧化過程。這些環境因素通過影響病毒和宿主微生物的相互作用,進一步增強了砷氧化效率。
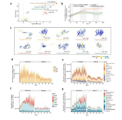
圖1、根際和塊狀土壤中已鑒定病毒的As生物轉化、As轉化基因、As轉化微生物和As轉化微生物概述。a)實驗設計和生物信息學工作流程。生物信息學工作流程是使用BioRender.com創建的。b)與塊狀土壤相比,根際As(III)比例的相對變化。c)與塊狀土壤相比,根際As轉化基因的富集率。d)根際和大塊土壤中鑒定出病毒的氧化砷微生物的豐度(上)和鑒定出病毒的還原性微生物的豐度(下)。e)與As氧化和As還原微生物相關的病毒的分布(上升)和分類(下降)。f)與大塊土壤相比,總體和病毒相關的氧化砷微生物的豐度與根際As(III)比例的相對變化之間的相關性。
圖2、與根際和塊狀土壤中轉化As微生物相關的病毒的生活方式。參與As氧化(a)和As還原(b)、病毒整合酶基因(c)以及As氧化和還原的病毒與宿主豐度比(d)的溶原和裂解病毒豐度分布。a-c(右),d(左)使用雙側Welch t檢驗(n=50)確定根際和塊狀土壤之間的統計顯著性。c(左),d(右)使用雙側學生t檢驗(n=50)確定根際土壤和塊狀土壤之間的統計顯著性。
圖3、根際和塊狀土壤中AMG和相應宿主微生物的剖面。a)與根際As-oxidizing微生物相關的病毒基因的富集分析。使用Wald檢驗確定統計顯著性。每個圓圈代表一個基因,顏色表示它所屬的代謝途徑。右圖顯示了這些代謝途徑中富集基因的數量。b)根際AMGs途徑與塊狀土壤的富集比。c)與根際As-氧化微生物相關的富集AMG的蛋白質結構。pTM評分衡量整個蛋白質結構的準確性。pLDDT在0-100范圍內顯示為每原子置信度,其中值越高表示置信度越高。d)根際和塊狀土壤中的氧化性AMG豐度。e)根際和塊狀土壤中具有氧化AMG的屬水平宿主微生物的豐度和組成。f)P代謝AMG在根際和塊狀土壤中的豐度。g根際和塊狀土壤中P代謝AMG在屬水平上的宿主微生物的豐度和組成。
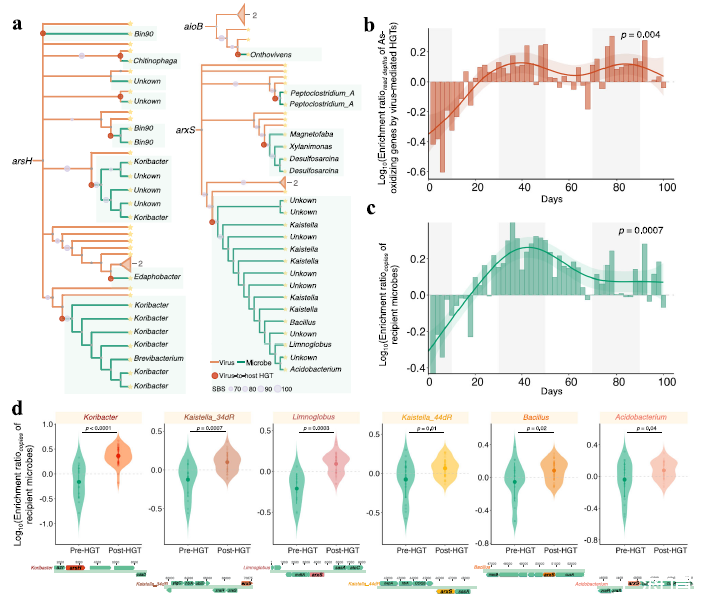
圖4、病毒介導的As-oxidizing基因在根際水平轉移的剖面圖。a)HGT從病毒到宿主的As-oxidizing基因的系統發育起源。As-oxidizing基因的表型相關性用顏色表示,并使用標準引導(SBS)評估統計支持(n=1000)。b)與塊狀土壤相比,病毒介導的HGT在根際氧化基因的富集率。c)與塊狀土壤相比,根際受體微生物的富集率拷貝。d)病毒介導的HGT對受體微生物富集率的影響。
圖5、病毒溶原性對根際微生物As氧化貢獻的計算機驗證概述。a)基于標記基因為693個物種水平的As-氧化MAG構建了系統發育樹。樹枝根據門分類進行著色。兩個內環用顏色表示與As-氧化和P代謝途徑相關的AMG。下一個外環顯示根際MAGs的平均相對豐度。GEM模擬溶原(有溶原病毒)和宿主細胞(無溶原病毒)狀態下根際As-氧化MAGs的As-氧化通量。兩種狀態之間的As-氧化通量之差除以溶原狀態下的As氧化通量,表示每個MAG的病毒對As氧化的貢獻比例。該比例顯示在最外層的環層中。右側條形圖顯示了As-氧化通量由病毒輔助或病毒啟用的MAG的數量。b)用于量化病毒對微生物As氧化貢獻的示意圖。c)根際環境變化對病毒對溶原中As氧化貢獻的影響。根際環境因素的上限通量與溶原與宿主細胞中總砷氧化通量之比之間的關系。根際環境因素(如氧、碳源、無機P、有機P和H+)增強了溶原病毒對溶原中As氧化的促進。d)門水平的分類群組成,其中溶原病毒對As氧化的促進受到根際環境因素的增強。
結論與展望
根際是涉及砷(As)的代謝活動的關鍵熱點。雖然最近的研究表明土壤病毒具有許多功能,但關于它們對根際過程的定量影響,仍有許多東西被忽視。研究人員分析了水稻的時間序列宏基因組。根際和散裝土壤,探索病毒如何介導根際作為生物地球化學。研究觀察到根際有利于與氧化微生物相關的病毒中的溶原性,As氧化與這些微生物宿主的普遍存在呈正相關。結果表明,這些溶原病毒富集As氧化和磷共代謝基因以及As氧化酶介導的水平基因轉移(HGT)。使用基因組規模代謝模型(GEM)進行計算機模擬和實驗體外驗證估計,根際溶原病毒貢獻了高達25%的微生物As氧化。Unisense微電極系統提供了高分辨率的土壤微環境數據。通過測量根際和大田土壤中的氧氣、pH和氧化還原電位,研究人員能夠驗證根際環境對砷氧化的促進作用。這些數據支持了論文中關于根際病毒通過代謝重編程增強砷氧化的結論。揭示了根際環境因素(如氧氣濃度和pH值)對病毒介導的砷氧化過程的影響。這些發現為理解根際病毒在砷生物地球化學循環中的作用提供了重要依據。這些發現增強了對植物-微生物組-病毒組相互作用的理解,并強調了根際病毒在可持續農業中改善土壤健康的潛力。本研究揭示了根際病毒在砷生物地球化學循環中的重要作用,拓展了我們對植物-微生物-病毒相互作用的理解。研究結果為開發基于病毒的生物修復策略提供了科學依據,有助于減輕砷污染對環境和人類健康的威脅。通過調節根際環境條件(如氧氣濃度、pH值和碳源供應),可以進一步優化病毒介導的砷氧化過程,為可持續農業和土壤健康提供新的解決方案。
相關新聞