熱線:021-66110810,66110819
手機:13564362870

熱線:021-66110810,66110819
手機:13564362870
隨著人口老齡化、心血管疾病危險因素以及缺血性心臟病治療方法的增加,全球心力衰竭患者的數量已從1990年的3350萬增加到2017年的6430萬,幾乎翻了一番。盡管在藥物治療和臨床指導性治療心力衰竭患者方面都取得了重大進展,但與心力衰竭相關的發病率和死亡率仍然居高不下。因此,心力衰竭的治療亟需治療新概念和新策略。硫化氫(H2S)是一種新型氣體信號分子,在心血管系統中發揮著重要的保護作用,目前已有多種硫化氫供體正處于臨床實驗。
越來越多的研究發現,H2S可直接通過S-巰基化目標蛋白而發揮調控作用,巰基化修飾方式能快速、精確地調節細胞信號傳遞。盡管H2S與線粒體功能已有多篇文章報道,但在心力衰竭的發展過程中,H2S是否直接參與線粒體動力學調控及其分子機制仍未闡明。動力相關蛋白1(Drp1)能通過多種不同的方式被激活來驅動線粒體分裂。之前的研究發現,過量的脂質攝取增加Drp1活性,導致線粒體過度分裂和心臟功能障礙(PMID:31896304)。然而,H2S是否直接靶向修飾調節Drp1活性進而發揮心臟保護作用尚不清楚。近日,上海大學呼慶勛課題組在Redox Biology在線發表了題為“CystathionineγlyaseS-sulfhydrates Drp1 to ameliorate heart dysfunction”的研究論文,發現CSE/H2S通過巰基化Drp1的半胱氨酸607阻止Drp1過度活化、線粒體移位以及與VDAC1的相互作用,進而緩解線粒體功能障礙和心肌細胞凋亡,表明靶向Drp1硫巰基化是一種潛在地改善心力衰竭的有效途徑。
Unisense微呼吸系統的應用
Unisense微呼吸系統用來評估CSE/硫化氫通過巰基化Drp1改善心臟功能障礙效果。通過向微呼吸瓶中注入組織樣本,并添加L-半胱氨酸(底物)和磷酸吡哆醛,實時監測H2S的產生。unisense微呼吸系統可以獲得在不同發育階段和不同組織中H2S產生的動態變化。通過添加Drp1,一種CSE抑制劑,能夠確定CSE對總H2S產生貢獻的比例。
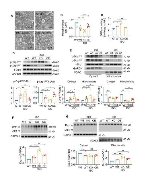
首先,研究者發現小鼠CSE基因(心肌細胞中重要的H2S合成酶)的缺失(CSE KO)會對小鼠心功能紊亂的發生和心肌病理重塑產生影響,例如射血分數和縮短分數顯著下降,左心室舒張內徑和左心室舒張末期容積顯著增加等。相反,CSE過表達(CSE OE)可以改善異丙腎上腺素(ISO)誘導的小鼠心力衰竭,這說明H2S在心功能調節中起著重要作用。
此外,隨著心力衰竭的進展,CSE KO小鼠發生了更嚴重的心肌肥厚、心肌組織纖維化和細胞凋亡,而CSE OE則顯著降低了心衰引起的不利影響。這提示CSE/H2S通路介導了慢性β腎上腺素能受體激活過程中小鼠心功能紊亂的發生和心肌組織病理重塑。隨后,研究者探究了H2S對線粒體形態調節的作用機制。研究者發現在CSE KO-ISO心臟中Drp1活性增強,而在CSE OE-ISO心臟中Drp1活性恢復,提示H2S抑制了Drp1的活性。Drp1從細胞質到線粒體的轉移受多種信號和翻譯后修飾的調節,這其中Drp1的絲氨酸616(S616)磷酸化促進其移位,而Drp1的絲氨酸637(S637)磷酸化則抑制其移位。實驗數據顯示,在CSE KO-ISO心臟中,S616處Drp1磷酸化水平較高,S637處Drp1磷酸化水平較低。然而,這些變化在CSE OE-ISO心臟中減弱。
此外,Drp1多聚體(Drp1活性的表現形式)也受到了H2S的調節。這些結果表明,H2S在心力衰竭時調節Drp1的磷酸化、移位、多聚體形成和GTPase活性。蛋白質硫巰基化是一種新的蛋白質翻譯后修飾方式。為了探討S-巰基化是否與調控Drp1活性有關,研究者比較各組Drp1的S-巰基化水平。
結果發現,WT-ISO心臟和線粒體中Drp1的S-巰基化水平顯著降低,CSE KO進一步下調了Drp1的S-巰基化水平,而CSE在整個心臟或線粒體部分過表達增強了Drp1的S-巰基化水平。此前有報道一氧化氮(NO)S-亞硝基化Drp1,促進線粒體分裂,但S-亞硝基化與Drp1的S-巰基化之間的調節關系仍不清楚。為進一步探索可能的潛在機制,研究者檢測了心臟中誘導型一氧化氮合酶(iNOS)蛋白水平,發現WT-ISO和CSE KO-ISO心臟的iNOS蛋白水平顯著增加,然而CSE OE-ISO心臟的iNOS蛋白水平有所減少。這些數據提示,H2S參與iNOS途徑的調控。此外,增加H2S水平顯著減輕了Drp1蛋白的S-亞硝基化。在體外蛋白水平或者細胞中直接抑制iNOS活性,H2S仍能抑制Drp1的S-亞硝基化并促進Drp1 S-巰基化。
這些結果表明,H2S直接與NO競爭性修飾Drp1。接著,研究者通過突變9個Drp1半胱氨酸明確S-巰基化的半胱氨酸殘基位點。H2S增強了WT Drp1以及除C607A外的大多數點突變的S-巰基化,表明C607是發生S-巰基化的殘基。C607在不同物種間的GED結構域中高度保守并處于活性的關鍵位置,H2S可能通過調節Drp1的結構構象而激活Drp1活性。為了驗證這一假設,研究者檢測了在ISO刺激下Drp1磷酸化水平。在Drp1 WT和大多數Drp1突變體中Drp1磷酸化水平增強,而Drp1 C607A的突變顯著抑制了Drp1磷酸化。這些實驗表明,C607被特異性S-巰基化,是Drp1活化的關鍵殘基。為了進一步證明S-巰基化Drp1的半胱氨酸607在調節Drp1活性和功能方面起著至關重要的作用,研究者構建了Drp1 WT(Ad-Drp1 WT)和Drp1 C607A(Ad-Drp1 C607A)的腺病毒,并感染至成鼠心肌細胞,發現Drp1的表達和活性并未受到影響。
隨后,研究者檢測了Drp1 C607硫巰基化水平,發現NaHS處理的Ad-Drp1 C607A過表達的心肌細胞中幾乎未發現S-巰基化。在ISO處理的Ad-Drp1 WT過表達的心肌細胞中,Drp1的S616磷酸化和GTPase活性顯著增強。為了進一步展示線粒體形態變化,研究者構建了含有GFP-Drp1 WT(Ad-GFP-Drp1 WT)和GFP-Drp1 C607A(Ad-GFP-Drp1 C607A)的腺病毒。H2S能夠抑制ISO引起的成鼠心肌細胞線粒體過度分裂。但是,H2S孵育并沒有消除ISO誘導的Ad-GFP-Drp1 C607A過表達的心肌細胞的線粒體分裂。這些結果表明,Drp1 C607是心肌細胞中Drp1激活的關鍵位點。為了進一步探索Drp1 C607在體內的重要作用,研究者將Drp1及其突變體病毒原位注入心臟,并利用主動脈狹窄術構建心力衰竭模型,發現Drp1 C607A過表達顯著降低了Drp1的S-巰基化和亞硝基化水平。同時,Drp1 C607A過表達加速線粒體分裂、減低心臟收縮功能、加重細胞凋亡,顯著抑制了H2S對心臟的保護作用。最后,研究者探究了S-巰基化Drp1下游分子機制。電壓依賴性陰離子通道1(voltage-dependent anion channel1,
VDAC1)在細胞凋亡中起重要作用。研究者發現,ISO增強了心臟中Drp1與VDAC1的相互作用。CSE KO進一步增強了Drp1與VDAC1的相互作用,而CSE OE抑制了這種作用,Drp1 C607A抵消了H2S作用,表明S-巰基化修飾調節Drp1與VDAC1的結合。H2S和VDAC1抑制劑(VBIT-4)均能阻斷Drp1 WT過表達的成鼠心肌細胞中ISO誘導的mPTP開放、ATP水平下降和細胞凋亡,但這些影響能被Drp1 C607A過表達所阻斷。
此外,線粒體NADH/NAD+比率是線粒體功能的關鍵指標,研究者利用之前發明的遺傳編碼熒光探針mt-SoNar(PMID:34901920),實時展示了線粒體NADH/NAD+比率的波動,更加直觀、精準、原位呈現線粒體功能變化。綜上所述,該研究發現了一種新型的Drp1翻譯后修飾形式,該修飾在體內外對異常線粒體分裂和心臟功能有保護作用。硫巰基化Drp1的半胱氨酸607調節Drp1磷酸化、GTPase活性以及與VDAC1的相互作用,從而改善線粒體功能和心肌細胞凋亡。
這些結果首次證實了Drp1的S-巰基化介導心臟線粒體功能。基于以上研究結果,通過靶向Drp1 S-巰基化并維持線粒體形態的干預措施可能是一種潛在地治療心力衰竭的新策略。上海市同濟醫院武丹副主任藥師為本論文的第一作者,上海市曙光醫院譚波副研究員和上海大學研究生孫媛媛做出了重要貢獻,上海大學呼慶勛副教授是通訊作者。該工作得到國家自然科學基金、上海市自然科學基金、上海市浦江人才計劃和上海市晨光計劃等科研項目資助。
相關新聞