熱線:021-66110810,66110819
手機:13564362870

熱線:021-66110810,66110819
手機:13564362870
Response of environmental variables and microbial community to sodium percarbonate addition to contaminated sediment
環境變量和微生物群落對污染沉積物中添加過碳酸鈉的響應
來源:《Chemosphere》期刊(2018年,卷211,頁500-509)
論文總結
研究了鈉過碳酸鹽(Sodium Percarbonate, SPC)添加到污染沉積物后對環境變量和微生物群落的影響。SPC是一種常用於原位土壤修復的試劑,但對其添加后的生化過程了解不足。本研究通過微宇宙批實驗,系統評估了不同劑量SPC添加對沉積物環境變量和原生微生物群落的殘留效應,旨在填補這一知識空白,為SPC在生態工程中的應用提供科學依據。
1. 摘要核心內容
摘要指出,SPC添加會顯著影響污染沉積物的生化過程。實驗發現:
溶解物生成增加:SPC劑量越高,溶解物質(如硫酸鹽、碳酸鹽、溶解有機碳DOC)的生成量越大。
氧化還原電位(ORP)降低:SPC添加降低了沉積物的ORP,創造了更還原的環境。
微生物代謝活動增強:SPC提高了原生微生物群落的代謝活性,特別是對碳水化合物的利用。
微生物群落結構改變:SPC劑量依賴性地改變了群落結構:高劑量SPC增加了Firmicutes門、Clostridia綱和Petrimonas、Proteiniclasticum屬的微生物;中劑量增加了Alphaproteobacteria綱和Brevundimonas屬。易受影響的微生物包括Acidobacteria門、Caldisericia綱、Holophagae綱和Sulfuricurvum屬。
功能微生物增加:具有發酵、尿素分解和化學異養能力的微生物顯著增加。
摘要結論認為,SPC添加間接提供了電子受體和供體,改善了微生物代謝活動,但SPC劑量應優化以實現原位修復的最佳效益。
2. 研究目的
本研究的主要目的是揭示SPC添加后污染沉積物中的生化過程,重點關注:
環境變量變化:評估SPC對pH、ORP、溶解物(如硫酸鹽、碳酸鹽、DOC)的影響。
微生物群落響應:分析SPC對原生微生物群落結構、代謝活動和功能組的劑量依賴性效應。
機制闡釋:探究SPC如何通過改變化學環境驅動微生物變化,為SPC在原位修復中的應用提供理論支持。
3. 研究思路
研究采用了微宇宙批實驗與多時間點監測相結合的綜合思路:
實驗設計:從污染河道采集沉積物,建立微宇宙系統(40 mL小瓶,含25 g濕沉積物和5 mL滅菌水)。添加不同劑量SPC(0、5.6、11.2、16.8、22.4、33.6 μmol SPC/g濕沉積物),代表對照(C)、低(L)、中(M)、高(H)劑量組。
時間序列監測:在添加后0、15、37、50天采樣,分析環境變量和微生物群落。
環境變量測量:使用丹麥Unisense微電極測量pH和ORP(毫米級分辨率);通過離子色譜和TOC分析儀測量溶解物(硫酸鹽、硝酸鹽、銨、磷酸鹽、無機碳、DOC)。數據來自圖1。

微生物分析:
代謝活動:使用Biolog ECO板測量平均孔顏色發展(AWCD),評估碳源利用能力。數據來自圖2。

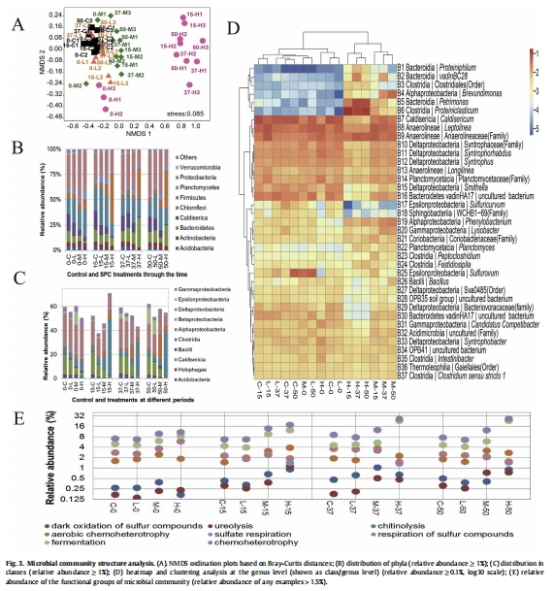
群落結構:通過16S rRNA測序(V3-V4區)分析微生物多樣性(alpha多樣性,表1)、分類組成(門、綱、屬水平,圖3B-D)和功能組預測(FAPROTAX算法,圖3E)。


統計分析:使用NMDS、Adonis、Anosim、MRPP評估群落差異;通過RDA和Spearman相關性分析環境變量與微生物的關系(圖4)。

4. 測量數據、來源及其研究意義
測量的數據類型與意義
環境變量變化(來自圖1)
數據:pH、ORP、溶解硫酸鹽、硝酸鹽、銨、磷酸鹽、無機碳、DOC的垂直剖面和時間序列。
研究意義:量化了SPC添加后的化學環境變化。數據顯示SPC劑量與溶解物生成呈正相關,與ORP降低呈負相關。這表明SPC分解產生了氧化劑(如H?O?),但最終促進了還原條件,可能通過消耗氧氣或生成還原性物質。這些變化為微生物活動提供了底物和電子受體/供體。
微生物代謝活動(來自圖2)
數據:Biolog ECO板的AWCD曲線和碳源組(胺/酰胺、氨基酸、碳水化合物、羧酸、聚合物、雜項)的平均吸光度。
研究意義:直接反映了微生物群落的代謝活性增強。SPC處理組(尤其是中、高劑量)的AWCD更高,表明微生物對多種碳源的利用能力提高。碳水化合物和雜項組的增加提示SPC可能刺激了發酵和異養代謝。
微生物群落結構(來自圖3和表1)
數據:Alpha多樣性指數(Chao-1、Shannon、Simpson、Evenness)、NMDS ordination(圖3A)、門、綱、屬水平的相對豐度(圖3B-D)、功能組預測(圖3E)。
研究意義:揭示了SPC的劑量依賴性效應。高劑量SPC降低了多樣性,但增加了Firmicutes和Clostridia(發酵菌);中劑量增加了Alphaproteobacteria(有機質降解菌)。功能組分析顯示發酵、化學異養和尿素分解微生物增加,表明SPC提供了可降解底物。
相關性分析(來自圖4)
數據:Spearman相關性 between環境變量、微生物屬和功能組。
研究意義:建立了環境變量與微生物響應的聯系。DOC、碳酸鹽、磷酸鹽與Petrimonas、Proteiniclasticum等發酵菌正相關,ORP與敏感菌負相關。這證實SPC通過改變化學環境驅動了微生物群落演替。
5. 主要結論
論文得出以下核心結論:
SPC添加改變了沉積物化學環境:增加了溶解物(如DOC、碳酸鹽),降低了ORP,創造了還原條件,這可能通過SPC的氧化和后續還原過程實現。
微生物代謝活動增強:SPC刺激了微生物對碳源的利用,特別是碳水化合物和雜項源,表明微生物活性提高。
群落結構劑量依賴性變化:高劑量SPC促進了發酵菌(如Firmicutes),中劑量增加了有機降解菌(如Alphaproteobacteria),而某些菌群(如Acidobacteria)被抑制。
功能微生物增加:發酵、尿素分解和化學異養微生物的增加表明SPC間接提供了電子供體和受體,支持了生物修復潛力。
應用意義:SPC劑量應優化以避免多樣性損失,同時最大化代謝活性,用于原位修復。
6. 詳細解讀:Unisense電極測量數據的研究意義
本研究中使用丹麥Unisense公司的微電極測量了沉積物的pH和氧化還原電位(ORP),這些數據在方法部分描述并在結果中用于圖1的環境變量分析。
測量數據:Unisense微電極以高空間分辨率(毫米級)測量了沉積物-水界面的pH和ORP垂直剖面,并在多個時間點(0、15、37、50天)記錄了動態變化。
詳細研究意義解讀:
精準界定氧化還原狀態:Unisense微電極提供的高精度ORP數據直接顯示了沉積物的氧化還原條件。實驗發現,SPC添加后ORP顯著降低(圖1a),表明沉積物從氧化轉向還原狀態。這至關重要,因為ORP是驅動微生物代謝(如厭氧呼吸、發酵)的關鍵因素。ORP降低可能與SPC分解消耗氧氣或生成還原性物質有關,為微生物提供了厭氧環境。
實時監測化學環境變化:pH測量顯示SPC添加后pH初始升高(由于碳酸鹽釋放),但隨時間的推移pH下降并穩定(圖1b)。這種動態變化影響了溶解物的形態和生物有效性(如碳酸鹽平衡、金屬溶解度),從而調節微生物活動。Unisense電極的實時監測能力確保了數據準確反映了原位條件,避免了采樣擾動。
支持機制闡釋:ORP和pH數據與溶解物濃度(如DOC、碳酸鹽)結合,揭示了SPC的雙重角色:一方面,SPC作為氧化劑初始氧化有機物;另一方面,其分解產物(如碳酸鹽)作為碳源,促進了還原條件。Unisense數據證實了這種轉變,為“SPC間接提供電子受體和供體”的假設提供了直接證據。
關聯微生物響應:ORP降低與發酵菌(如Clostridia)增加相關(圖4),表明還原條件促進了厭氧微生物的增殖。Unisense電極的數據幫助建立了“SPC劑量→ORP變化→微生物群落演替”的因果關系鏈,強調了化學環境在驅動生物過程中的作用。
技術優勢:Unisense微電極的高分辨率和原位測量能力避免了傳統方法可能引入的氧化擾動,確保了數據可靠性。這對于研究敏感厭氧環境尤為重要,使本研究能準確捕捉SPC添加后的快速變化。
綜上所述,Unisense電極在本研究中扮演了 “環境哨兵”的角色,其提供的高分辨率、實時ORP和pH數據不僅是描述性參數,更是解釋SPC誘導的化學變化和微生物響應的關鍵。沒有這些數據,SPC的還原效應和后續生物過程無法被量化,研究結論的可靠性將大打折扣。這突出了高分辨率傳感技術在環境微生物學研究中的重要性。