熱線:021-66110810,66110819
手機:13564362870

熱線:021-66110810,66110819
手機:13564362870
Hydrogen-rich Saline Alleviated the Hyperpathia and Microglia Activation via Autophagy Mediated Inflammasome Inactivation in Neuropathic Pain Rats
富氫鹽水通過自噬介導的炎癥小體失活減輕神經病理性疼痛大鼠的痛覺過敏和小膠質細胞激活
來源:Neuroscience, Volume 421,pages 17-30,2019
《神經科學》,第421卷,頁碼17-30,2019年
摘要
這篇論文研究了富氫鹽水對神經病理性疼痛的影響及其機制。摘要指出,神經病理性疼痛是脊髓神經損傷后的并發癥,炎癥小體被確認是觸發神經病理性疼痛炎癥的關鍵因素。自噬參與神經病理性疼痛過程,并能調節不同疾病中的炎癥小體激活。研究發現,神經病理性疼痛刺激了脊髓小膠質細胞中炎癥小體NLRP3和自噬通路的激活。抑制NLRP3可減輕疼痛,自噬缺失會加劇炎癥小體活性和痛覺過敏。富氫鹽水能促進自噬相關蛋白表達,抑制NLRP3炎癥小體通路激活,從而緩解神經病理性疼痛。
研究目的
研究目的是探討富氫鹽水緩解神經病理性疼痛的機制,重點關注自噬和炎癥小體在其中的作用,以及氫氣如何通過調節自噬來影響炎癥小體活性。
研究思路
研究思路是建立大鼠坐骨神經結扎模型模擬神經病理性疼痛,通過腹腔注射富氫鹽水進行治療。使用MCC950抑制NLRP3炎癥小體,使用雷帕霉素和3-MA分別誘導和抑制自噬。通過行為學測試評估機械性觸誘發痛和熱痛覺過敏,通過Western blot、免疫熒光和電鏡觀察檢測蛋白表達和細胞結構變化。
測量的數據及研究意義
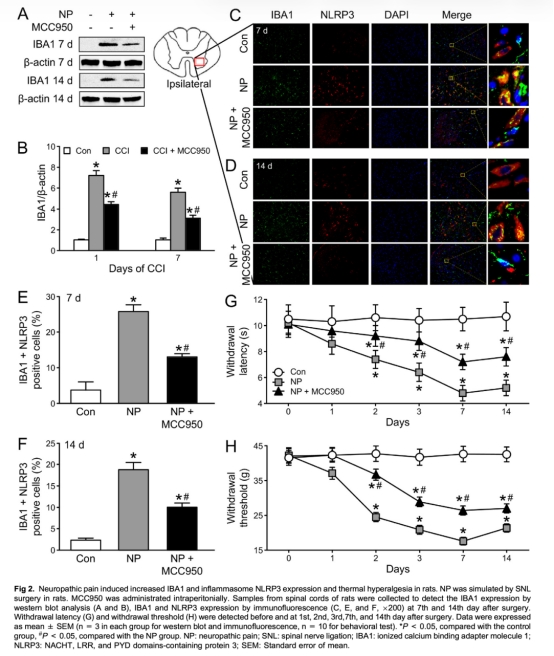
1 小膠質細胞激活和NLRP3表達數據來自圖2。研究意義是證實神經病理性疼痛激活小膠質細胞和NLRP3炎癥小體,抑制NLRP3可減輕疼痛,說明炎癥小體在疼痛中起關鍵作用。

2 炎癥小體通路蛋白表達數據來自圖3。研究意義是顯示NLRP3、ASC、caspase-1、IL-1β和IL-18在疼痛模型中上調,MCC950能抑制這些蛋白,驗證炎癥小體通路的完整性。

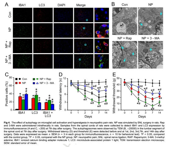
3 自噬對小膠質細胞激活的影響數據來自圖4。研究意義是證明自噬誘導劑雷帕霉素減輕小膠質細胞激活,而抑制劑3-MA加劇激活,表明自噬對神經炎癥有調節作用。

4 自噬相關蛋白表達數據來自圖5。研究意義是發現疼痛模型中Beclin1表達增加、P62減少,自噬激活可調節炎癥小體蛋白,揭示自噬與炎癥小體的相互作用。

5 氫氣對自噬和炎癥小體的影響數據來自圖6。研究意義是證實富氫鹽水能激活自噬、抑制炎癥小體,且效果可被自噬或炎癥小體調節劑增強或逆轉,說明氫氣通過自噬調控炎癥小體。

6 LC3與NLRP3共定位數據來自圖7。研究意義是直觀顯示氫氣增加LC3陽性細胞、減少NLRP3陽性細胞,進一步證實氫氣通過自噬抑制炎癥小體的細胞學基礎。


結論
論文得出結論,富氫鹽水通過激活自噬、抑制NLRP3炎癥小體通路,減輕神經病理性疼痛的痛覺過敏和小膠質細胞激活。這一機制為氫氣治療慢性疼痛提供了新的理論依據和治療靶點。
使用丹麥Unisense電極測量數據的研究意義
使用丹麥Unisense電極測量的數據是氫濃度檢測,在方法部分提到該電極用于確保富氫鹽水濃度維持在0.6 mmol/L。研究意義在于保證實驗的準確性和可重復性,通過精確量化氫濃度,驗證氫氣處理的有效性,排除濃度波動對結果的干擾,使實驗條件標準化,增強結論的可靠性。這為氫氣治療的劑量控制提供了技術基礎,支持分子機制研究的可信度。