熱線:021-66110810,66110819
手機:13564362870

熱線:021-66110810,66110819
手機:13564362870
Hydrogen gas inhalation enhances alveolar macrophage phagocytosis in an ovalbumin-induced asthma model
氫氣體吸入在卵清蛋白誘導的哮喘模型中增強肺泡巨噬細胞吞噬作用
來源:International Immunopharmacology, volume 74, 2019, article number 105646
《國際免疫藥理學》,第74卷,2019年,文章編號105646
摘要
這篇論文研究了氫氣體(H2)吸入對卵清蛋白(OVA)誘導的哮喘模型中肺泡巨噬細胞吞噬功能的影響。摘要指出,哮喘患者肺泡巨噬細胞的吞噬能力顯著降低,這與氧化應激增加有關。氫氣體作為一種選擇性抗氧化劑,具有抗氧化和抗炎作用。研究通過小鼠哮喘模型發現,氫氣體吸入能增強肺泡巨噬細胞吞噬功能,減輕氣道高反應性、炎癥和杯狀細胞增生,降低TH2反應和IL-4及IgE水平,減少丙二醛(MDA)產生并增加超氧化物歧化酶(SOD)活性。同時,氫氣體吸入抑制NF-κB活化并激活Nrf2通路。結果表明,氫氣體吸入通過抗氧化作用和Nrf2通路激活增強肺泡巨噬細胞吞噬,為哮喘治療提供新策略。
研究目的
研究目的是評估氫氣體吸入對OVA誘導的小鼠哮喘模型中肺泡巨噬細胞吞噬功能的有益影響,并探討其機制,特別是與抗氧化作用和Nrf2通路激活的關系,以驗證氫氣體作為哮喘治療潛在方法的有效性。
研究思路
研究思路是使用雌性C57BL/6小鼠建立OVA誘導的哮喘模型,通過腹腔致敏和氣道挑戰。小鼠吸入氫氣體(42% H2, 21% O2, 37% N2)每天兩次,每次2小時,連續7天。評估指標包括肺泡巨噬細胞吞噬功能(使用熒光標記的大腸桿菌和流式細胞術)、氣道高反應性、炎癥細胞計數、組織病理學、TH2細胞因子水平、氧化應激標志物(MDA和SOD)以及NF-κB和Nrf2通路蛋白表達。通過體外實驗使用Nrf2激動劑磺胺酸進一步驗證機制。
測量的數據及研究意義
1 氣道高反應性數據來自圖2A,通過全身體積描記法測量Penh值。研究意義是顯示氫氣體吸入顯著降低OVA誘導的氣道高反應性,表明氫氣體改善了哮喘的氣道功能。

2 氣道炎癥數據來自圖2B、2C、2D、2E、2F,包括BALF總細胞數、嗜酸性粒細胞百分比、肺組織H&E染色炎癥評分和PAS染色杯狀細胞增生評分。研究意義是氫氣體吸入減少炎癥細胞浸潤和杯狀細胞增生,證實其抗炎作用。
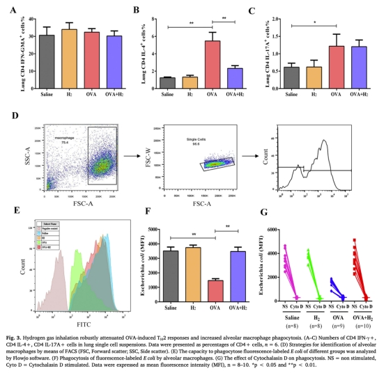
3 TH2反應數據來自圖2G、2H、2I、2J和圖3A、3B、3C,包括BALF中IL-4、IL-5、IL-13水平、血清IgE水平以及肺組織中CD4+ IL-4+細胞百分比。研究意義是氫氣體吸入降低TH2細胞因子和IgE,抑制TH2免疫反應,減輕過敏反應。

4 肺泡巨噬細胞吞噬功能數據來自圖3E、3F、3G,通過流式細胞術測量熒光標記大腸桿菌的吞噬率。研究意義是氫氣體吸入恢復OVA誘導的吞噬功能缺陷,增強免疫防御 against細菌。
5 氧化應激標志物數據來自圖4B和4C,測量肺組織MDA含量和SOD活性。研究意義是氫氣體吸入降低脂質過氧化產物MDA并增加抗氧化酶SOD活性,表明其抗氧化作用。

6 NF-κB活化數據來自圖4D,通過Western blot檢測磷酸化NF-κB p65水平。研究意義是氫氣體吸入抑制NF-κB活化,減少炎癥信號通路。
7 Nrf2和HO-1表達數據來自圖4E、4F、圖5和圖6,通過Western blot、免疫組化和免疫熒光檢測。研究意義是氫氣體吸入增加Nrf2和HO-1表達,激活抗氧化通路,促進細胞保護。


結論
論文得出結論,氫氣體吸入通過抗氧化作用和激活Nrf2通路,增強肺泡巨噬細胞吞噬功能,減輕OVA誘導的哮喘癥狀,包括氣道高反應性、炎癥和TH2反應。氫氣體作為一種安全有效的治療氣體,具有臨床轉化潛力,為哮喘治療提供了新方向。
使用丹麥Unisense電極測量數據的研究意義
使用丹麥Unisense氣體光譜儀(Unisense A/S, Aarhus, Denmark)測量的數據是氫氣體和氧氣在吸入艙中的濃度,用于實時監測以確保氣體混合物的穩定性(42% H2, 21% O2, 37% N2)。研究意義在于保證實驗條件的可靠性和一致性,避免缺氧或高氧的干擾,從而準確評估氫氣體吸入的效果。這種精確監測為實驗提供了可控的環境,驗證了氫氣體吸入的安全性和可行性,支持其作為治療手段的可靠性。盡管具體數據未在圖中顯示,但該測量是實驗設計的關鍵部分,確保了結果的可重復性。