熱線:021-66110810,66110819
手機:13564362870

熱線:021-66110810,66110819
手機:13564362870
A Near-Infrared Phosphorescent Nanoprobe Enables Quantitative, Longitudinal Imaging of Tumor Hypoxia Dynamics during Radiotherapy
近紅外磷光納米探針實現放療期間腫瘤缺氧動態的定量縱向成像
來源:Cancer Research, Volume 79, Issue 18, September 15, 2019, Pages 4787-4797
《癌癥研究》第79卷第18期,2019年9月15日,第4787-4797頁
摘要
這篇論文摘要闡述了缺氧在腫瘤對放療抵抗中的關鍵作用,研究放療期間缺氧動態對改善治療計劃和預后很重要。作者開發了一種發光納米探針(RHyLI),由熒光半導體聚合物和鈀復合物組成,能在狹窄氧范圍(0-30 mmHg O2)內對缺氧細微變化提供高靈敏度和可逆響應。靜脈注射后,探針有效積累并分布在腫瘤中,包括缺氧區域。通過700和800 nm發射比率進行定量成像,用于分次放療期間7天內的腫瘤缺氧動態成像。結果顯示,高分次劑量(10 Gy)比低劑量(2 Gy)更有效改善腫瘤再氧合,且效果在較小或更放射敏感腫瘤中持續更久。第一次分次的再氧合效率對預測放療結果很重要。
研究目的
本研究旨在開發一種新型近紅外比率成像納米探針(RHyLI),用于非侵入性、定量、縱向成像腫瘤缺氧動態,特別是在放療期間,以評估放療效果、優化分次劑量策略,并揭示缺氧動態與腫瘤特征(如大小、放射敏感性)的關系,從而改善放療計劃和預后。
研究思路
研究思路首先合成RHyLI納米探針,通過納米沉淀法將鈀復合物(氧敏感磷光體)和半導體聚合物(氧不敏感熒光參考)封裝,表征其光物理性質和穩定性。然后,在體外測試探針的氧響應、可逆性和生物相容性。在動物模型中,使用裸鼠移植不同腫瘤細胞系(如HeLa、H460),通過靜脈注射探針,利用近紅外成像系統進行比率成像(700 nm和800 nm通道)。為驗證成像準確性,使用丹麥Unisense氧微電極直接測量腫瘤組織氧分壓(PO2),并進行相關性分析。最后,在分次放療場景中,應用探針縱向成像缺氧動態,分析劑量、腫瘤大小和類型的影響,并結合腫瘤生長數據評估預測價值。
測量的數據及研究意義
1. 納米探針的光物理性質和氧響應:探針在630 nm激發下顯示685 nm(參考)和795 nm(氧敏感)雙發射,氧水平從21%降至0%時,795 nm發射增強13.5倍,比率(R795/685)在低氧范圍(0%-4% O2)響應顯著(圖1F、G)。意義在于驗證探針的高靈敏度和可逆性,使其適合成像腫瘤放療相關缺氧范圍(<3.9% O2),為定量成像提供基礎。數據來自圖1。

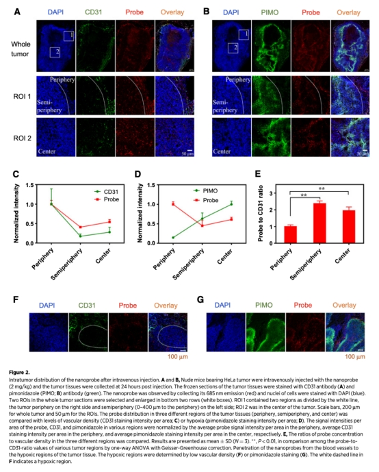
2. 腫瘤內探針分布和滲透:免疫熒光顯示探針能從腫瘤外周(血管豐富區)滲透到半外周和中心(缺氧區),探針濃度在中心降至外周的41%-45%,但相對于血管密度更高(圖2C-E)。意義在于證實探針有效到達缺氧區域,克服腫瘤異質性,確保成像能反映真實缺氧水平,而非僅血管氧合。數據來自圖2。

3. 缺氧成像與氧電極的相關性:比率成像的均值比率(mean ratio)與Unisense電極測量的PO2呈線性相關( reciprocal of mean ratio vs. PO2),例如在HeLa腫瘤中,PO2范圍1-27 mmHg對應比率變化(圖3L)。意義在于提供定量校準,將成像信號轉化為實際氧分壓,增強數據的可靠性和臨床轉化潛力。數據來自圖3L。

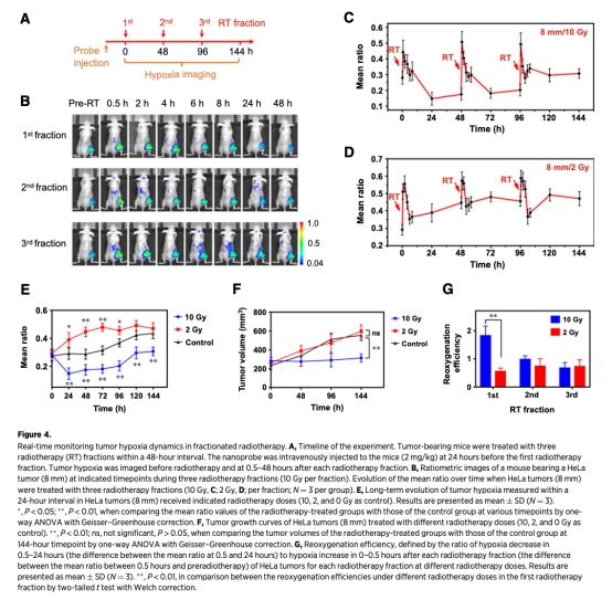
4. 放療期間缺氧動態變化:高分次劑量(10 Gy)引起缺氧短暫增加(0.5小時)后顯著再氧合(24小時),而低劑量(2 Gy)再氧合效率低;長期演化顯示高劑量在小型或放射敏感腫瘤中效果持久(圖4C-E)。意義在于揭示放療劑量和腫瘤特性對再氧合的影響,為優化分次方案提供依據,如高劑量首次分次可改善預后。數據來自圖4。

5. 再氧合效率與治療結果關聯:首次分次的再氧合效率(缺氧減少與增加的比率)高劑量組(1.82)優于低劑量組(0.56),且與腫瘤體積增長負相關(圖4G、5G-H)。意義在于強調首次分次的重要性,為預測放療結局提供新指標。數據來自圖4、5。

結論
1. RHyLI納米探針能實現腫瘤缺氧的定量、縱向、可逆成像,覆蓋0-30 mmHg氧范圍,特別適合監測放療動態。
2. 高分次劑量(10 Gy)比低劑量(2 Gy)更有效促進腫瘤再氧合,且效果在小型或放射敏感腫瘤中持續更久。
3. 首次放療分次的再氧合效率是預測治療結果的關鍵因素,高分次首次劑量可降低長期缺氧水平,改善腫瘤控制。
使用丹麥Unisense電極測量數據的研究意義
使用丹麥Unisense氧微電極(型號OX-100)測量腫瘤組織氧分壓(PO2)的數據在本研究中具有關鍵的研究意義。首先,它作為缺氧測量的金標準,提供了直接、定量的氧分壓值,用于校準RHyLI納米探針的比率成像信號。通過將電極測量的PO2與成像均值比率進行線性關聯(圖3L),研究驗證了納米探針的準確性,確保了成像數據的可靠性,從而將非侵入性光學成像轉化為可量化的生理參數。其次,Unisense電極的高空間分辨率(針尖尺寸100 μm)允許在腫瘤不同區域(如表面到核心)進行點測量,揭示了腫瘤缺氧的異質性,這有助于解釋納米探針成像中觀察到的空間變化。此外,電極數據用于驗證探針在體內的可逆性,例如在血流阻斷和恢復實驗中,電極測量與成像變化一致,證實了探針動態響應真實缺氧變化的能力。在實際應用中,Unisense電極的測量彌補了光學成像可能受組織吸收和散射影響的局限,為研究提供了堅實的基準,使結論更具說服力。總之,Unisense電極的應用不僅強化了納米探針的驗證鏈條,還推動了缺氧成像向臨床轉化,為放療計劃中的個性化劑量調整提供了可靠工具。