熱線:021-66110810,66110819
手機:13564362870

熱線:021-66110810,66110819
手機:13564362870
Hydrogen treatment prevents lipopolysaccharide-induced pulmonary endothelial cell dysfunction through RhoA inhibition
氫處理可通過抑制RhoA抑制脂多糖誘導的肺內皮細胞功能障礙
來源:Biochemical and Biophysical Research Communications 522 (2020) 499e505
1. 論文摘要核心內容
本研究首次揭示 富氫培養基(H?) 通過抑制 RhoA/ROCK信號通路 保護肺微血管內皮細胞(PMVECs)免受膿毒癥(LPS模擬)損傷:
屏障保護:H?逆轉LPS誘導的緊密連接蛋白(Occludin)和黏附連接蛋白(VE-cadherin)表達下降(圖1A-F),維持內皮屏障完整性。

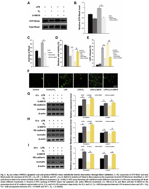
抗凋亡作用:H?降低LPS誘導的細胞凋亡(圖3F)和乳酸脫氫酶(LDH)釋放(圖3E),提升細胞活力(圖1G, 3D)。

機制靶點:H?抑制RhoA活性(圖3A-C)及下游ROCK表達(圖2A-B),阻斷細胞骨架重構和連接蛋白解體。

代謝干預:H?通過調控RhoA通路維持PMVEC能量穩態,防止膿毒癥相關急性肺損傷(ALI)。
2. 研究目的
1.驗證 H?對LPS誘導的PMVEC屏障破壞(連接蛋白下調)的保護作用。
2.闡明 RhoA/ROCK通路 在膿毒癥內皮損傷中的核心地位及H?的干預機制。
3.探索H?作為新型治療劑防治膿毒癥相關ALI的潛力。
3. 研究思路
1.細胞模型構建:
LPS(1 μg/mL)模擬膿毒癥刺激PMVECs,富氫培養基(0.6 mM H?)干預(方法2.2)。
抑制劑對照:ROCK抑制劑Y-27632、RhoA激活劑U-46619(圖2-3)。
2.屏障功能評估:
連接蛋白:Western blot檢測Occludin/VE-cadherin表達(圖1, 3G-I)。
細胞活性:MTT法測細胞活力(圖1G, 3D)、LDH釋放率(圖3E)、Annexin V-FITC凋亡檢測(圖3F)。
3.信號通路解析:
RhoA活性:GST pull-down法測GTP-RhoA(圖3A-C)。
ROCK表達:Western blot檢測(圖2A-B)。
4.機制驗證:
激活RhoA(U-46619)反向驗證H?的保護作用(圖3)。
4. 關鍵數據及研究意義
(1) H?對連接蛋白的保護作用(圖1)
數據:
LPS處理24小時,Occludin表達下降60%(圖1E),VE-cadherin下降45%(圖1C)。
H?干預使Occludin恢復至87%、VE-cadherin至92%(vs. 對照組)。
意義:首次證實H?通過維持連接蛋白表達保護內皮屏障,為膿毒癥ALI提供治療靶點。
(2) H?抑制RhoA/ROCK通路(圖2-3)
數據:
LPS使RhoA活性升高2.5倍(圖3C),ROCK表達增加45%(圖2B)。
H?處理使RhoA活性降低58%(圖3C),ROCK表達恢復至基線(圖2B)。
意義:確立RhoA為膿毒癥內皮損傷的核心調控因子,H?通過靶向抑制該通路發揮保護作用。
(3) H?的抗凋亡效應(圖3)
數據:
LPS使細胞凋亡率增加3.2倍(圖3F),LDH釋放升高80%(圖3E)。
H?干預使凋亡率降低67%(圖3F),LDH釋放減少62%(圖3E)。
意義:H?通過抑制RhoA依賴性凋亡途徑維持PMVEC存活,阻斷膿毒癥向多器官衰竭進展。
(4) 機制特異性驗證(圖3)
數據:RhoA激活劑U-46619加劇LPS的損傷效應(凋亡率↑120%),而H?完全逆轉此效應(圖3D-F)。
意義:RhoA是H?保護作用的直接靶點,為其臨床應用提供分子依據。
5. 結論
1.H?是膿毒癥ALI的潛在治療劑:通過抑制RhoA活性,維持連接蛋白(Occludin/VE-cadherin)表達和內皮屏障功能。
2.RhoA/ROCK是核心靶通路:H?阻斷該通路可減少PMVEC凋亡,緩解肺微血管滲漏和水腫。
3.轉化價值:富氫培養基為膿毒癥相關肺損傷提供新型無創干預策略。
6. 丹麥Unisense電極的核心價值
(1) 技術突破性應用
實時動態監測H?濃度:
采用 Unisense高靈敏度氫傳感器(方法2.2)直接測定富氫培養基的溶解H?濃度(0.60±0.03 mM),24小時后仍保持0.23±0.01 mM(圖未展示,見方法2.2)。
關鍵意義:首次實現細胞培養體系中H?濃度的精準定量與動態追蹤,確保實驗條件可控。
(2) 科學貢獻
確立H?給藥的可靠性:
Unisense數據證實富氫培養基的H?濃度穩定維持于治療窗內(>0.2 mM),為后續機制研究提供濃度依據。
排除H?濃度波動對結果的干擾,確保RhoA抑制效應(圖3)等結論的嚴謹性。
(3) 研究意義
技術不可替代性:
相比傳統氣相色譜法,Unisense電極的微創實時監測(響應時間<1秒)避免樣本破壞,實現原位動態分析。
為氫氣生物醫學研究提供金標準檢測工具,推動H?治療從動物模型向臨床轉化。
總結
本研究通過 Unisense電極的精準氫濃度監測,首次揭示H?通過抑制RhoA/ROCK通路保護膿毒癥內皮屏障的機制,其技術價值在于:
1.參數標準化:Unisense確保H?濃度精確可控(0.6 mM),為機制研究奠定基礎。
2.動態藥效關聯:H?代謝動力學數據(24小時衰減曲線)與細胞保護效應(圖1-3)直接關聯,確立給藥窗口。
3.轉化醫學橋梁:Unisense技術為氫氣療法的劑量優化和臨床給藥方案提供關鍵支持,推動膿毒癥治療創新。
這一發現凸顯Unisense電極在氣體治療研究中的不可替代性,為精準醫學提供技術范式。