熱線:021-66110810,66110819
手機:13564362870

熱線:021-66110810,66110819
手機:13564362870
Ultra-Small Platinum Nanoparticle-Enabled Catalysis and Corrosion Susceptibility Reverse Tumor Hypoxia for Cancer Chemoimmunotherapy
超小鉑納米顆粒催化和腐蝕敏感性逆轉腫瘤缺氧用于癌癥化學免疫治療
來源:ACS Appl. Bio Mater. 2021, 4, 6527?6538
1. 摘要核心內容
論文提出一種超小型鉑納米粒子(Pt-nano,包括DCPN和CPN),通過雙重功能逆轉腫瘤缺氧:
催化功能:模擬過氧化氫酶(CAT)和超氧化物歧化酶(SOD),分解ROS(如H?O?和O??)并產生氧氣,降低缺氧誘導因子HIF-1α的表達。
腐蝕敏感性:在腫瘤微環境(TME)中釋放鉑離子,直接殺傷腫瘤細胞,同時降低PD-L1等免疫檢查點分子。
聯合免疫檢查點阻斷(抗PD-1抗體),顯著增強化療免疫療效。
2. 研究目的
解決腫瘤缺氧導致的化療和免疫治療耐藥性問題:
傳統鉑類藥物(如順鉑)會加劇ROS和缺氧,促進HIF-1α介導的腫瘤進展和免疫抑制。
開發兼具催化產氧和可控釋放鉑離子的納米藥物,同步抑制缺氧信號并激活抗腫瘤免疫。
3. 研究思路
材料設計:
合成1 nm超小型鉑納米粒子(CPN),用聚酰胺胺(PAMAM)樹枝狀大分子限域尺寸。
添加pH敏感型PEG外殼(DCPN),僅在酸性TME中釋放CPN,減少系統毒性。
功能驗證:
腐蝕激活后,驗證其類酶催化活性(分解ROS)和鉑離子釋放能力。
體外實驗:證明DCPN降低腫瘤細胞ROS/HIF-1α水平,逆轉缺氧信號。
體內實驗:在移植瘤模型中評估抑瘤效果、缺氧改善及免疫微環境重塑。
聯合治療:
DCPN聯合抗PD-1抗體,增強T細胞浸潤和免疫應答。
4. 測量數據及研究意義
(1) 材料表征(來自Figure 1)

HRTEM/EDX(圖1a-b):證實Pt-nano尺寸為~1 nm,含鉑元素。
DLS(圖1c):顯示DCPN水合直徑~20 nm(CPN為2 nm),證明PEG包覆成功。
GPC(圖1d):驗證DCPN在pH 6.5(模擬TME)釋放CPN,提供靶向遞送依據。
XPS(圖1e):腐蝕后Pt(4f7/2)結合能從71 eV升至73 eV,表明氧化態鉑形成。
鉑離子釋放(圖1f):DCPN在酸性環境(pH 4.5-6.5)高效釋放鉑離子,支撐其可控細胞毒性機制。
意義:確認納米粒子的尺寸、穩定性及TME響應性,為后續生物學功能奠定基礎。
(2) 類酶催化活性(來自Figure 2)

H?O?分解(圖2a):CPN/DCPN在pH 7.4-4.5均能催化H?O?消耗,但DCPN因PEG屏蔽活性較低。
O?生成(圖2b):用丹麥Unisense電極測量,顯示DCPN在H?O?存在下顯著產氧(pH 6.5時達~400 μM/min)。
SOD活性(圖2d):CPN/DCPN有效清除O??(WST-1法檢測)。
意義:直接證明Pt-nano通過催化反應逆轉缺氧,為抑制HIF-1α提供機制支持。
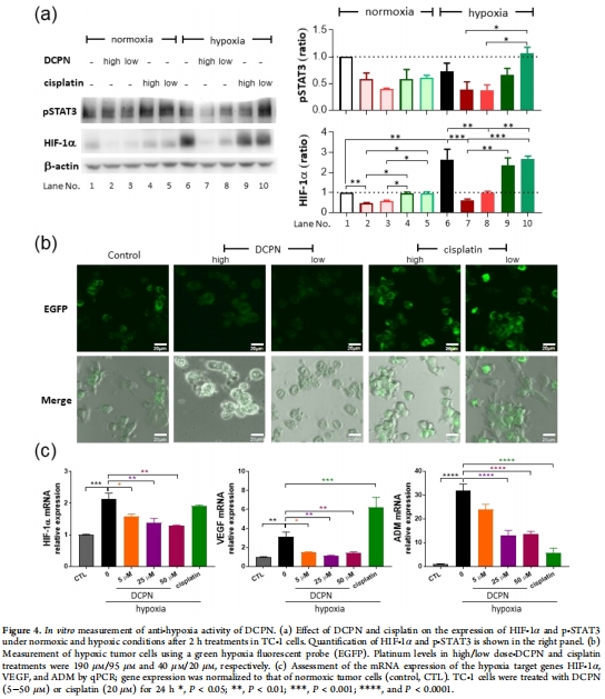
(3) 細胞實驗(來自Figure 3-4)


細胞毒性(圖3a):DCPN在pH 6.5選擇性殺傷TC-1腫瘤細胞(IC??~5 μg/mL),順鉑無pH選擇性。
ROS/HIF-1α抑制(圖3b, 圖4a):DCPN降低缺氧條件下H?O?分泌(圖3b),減少HIF-1α和p-STAT3蛋白表達(圖4a)。
缺氧探針成像(圖4b):DCPN處理組腫瘤細胞缺氧熒光信號減弱。
意義:驗證納米粒子通過清除ROS抑制HIF-1α通路,逆轉腫瘤缺氧適應。
(4) 體內實驗(來自Figure 5-6)


腫瘤缺氧改善(圖5):免疫組化顯示DCPN組腫瘤缺氧區域(Hypoxyprobe染色)顯著減少。
免疫微環境重塑(圖6a):
增加腫瘤浸潤CD8?T細胞比例(圖6a)。
降低PD-L1表達(圖6b)及免疫抑制因子(IL-10、CCL2)。
提升促炎因子(IFN-γ、IFN-β)水平(圖6c-d)。
聯合療效(圖6e):DCPN聯合抗PD-1抗體顯著抑制腫瘤生長。
意義:證實DCPN通過逆轉缺氧改善免疫抑制微環境,增強免疫治療響應。
5. 關鍵結論
材料創新:成功構建pH響應型超小鉑納米粒子(DCPN/CPN),兼具催化產氧和可控釋放鉑離子功能。
機制突破:
通過分解ROS抑制HIF-1α/STAT3通路,逆轉腫瘤缺氧。
降低PD-L1表達,減少T細胞耗竭,增加CD8?T細胞浸潤。
治療價值:DCPN聯合抗PD-1抗體顯著增強抗腫瘤效果,為化療免疫治療提供新策略。
6. Unisense電極測量數據的詳細解讀
數據來源(Figure 2b)
使用丹麥Unisense微電極系統(OX-N型)實時測量溶液中氧氣濃度變化:
實驗條件:50 mg/mL DCPN或CPN與1 mM H?O?反應。
關鍵結果:在pH 6.5(模擬TME)下,DCPN催化H?O?分解產氧速率達~400 μM/min。
研究意義
直接驗證催化效率:
Unisense電極提供高時空分辨率的溶解氧動態數據,定量證明 Pt-nano的類過氧化氫酶活性在腫瘤微環境pH下仍保持高效,為"逆轉缺氧"提供核心實驗證據。
區別于傳統藥物的優勢:
順鉑等化療藥會升高ROS加劇缺氧,而Unisense數據表明Pt-nano能主動增加氧氣供給,解決腫瘤微環境缺氧的根本問題。
支撐體內療效機制:
體外測定的產氧能力與體內觀察到缺氧區域減少(圖5)、HIF-1α下調(圖4a)形成因果鏈條,闡明DCPN通過催化產氧破壞缺氧-免疫抑制惡性循環。