熱線:021-66110810,66110819
手機:13564362870

熱線:021-66110810,66110819
手機:13564362870
Pretreatment with the active fraction of Rhodiola tangutica (Maxim.) S.H. Fu rescues hypoxia-induced potassium channel inhibition in rat pulmonary artery smooth muscle cells
用紅景天 (Rhodiola tangutica (Maxim.) S.H.) 活性成分進行預處理Fu拯救缺氧誘導的大鼠肺動脈平滑肌細胞鉀通道抑制
來源:Journal of Ethnopharmacology 283 (2022) 114734
一、摘要概述
本研究探討了紅景天活性成分(ACRT) 對缺氧誘導的大鼠肺動脈平滑肌細胞(PASMCs)鉀通道抑制的修復作用及其抗增殖機制。核心發現包括:
鉀電流(I<sub>K</sub>)修復:ACRT預處理(非灌注)顯著緩解缺氧對I<sub>K</sub>的抑制(圖3),恢復瞬時外向鉀電流和延遲整流鉀電流。

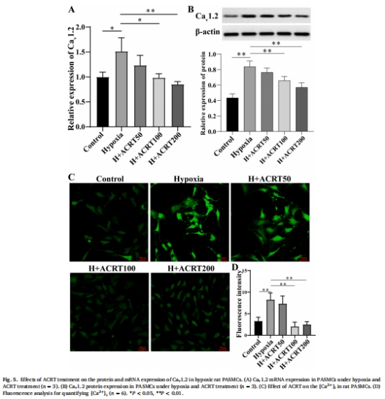
通道表達調控:ACRT上調鉀通道亞基Kv1.5和BK<sub>Ca</sub>的mRNA及蛋白表達(圖4),下調鈣通道Cav1.2表達(圖5)。


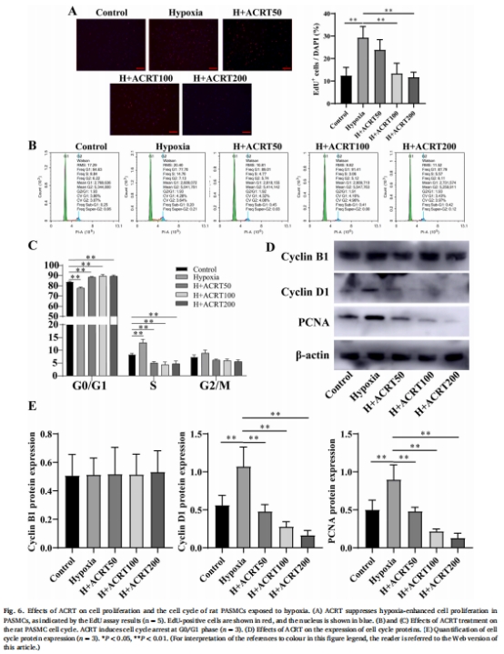
鈣穩態與增殖抑制:ACRT降低細胞內鈣濃度([Ca<sup>2+</sup>]<sub>i</sub>)(圖5C-D),抑制細胞周期蛋白Cyclin D1和增殖標志物PCNA表達,阻斷缺氧誘導的PASMCs增殖(圖6)。

結論:ACRT通過修復離子通道功能、抑制鈣超載和細胞增殖,對缺氧性肺動脈高壓(HPH)具有預防和治療潛力。
二、研究目的
明確ACRT對離子通道的作用:驗證ACRT能否逆轉缺氧導致的鉀通道抑制及鈣通道激活。
解析抗增殖機制:探究ACRT是否通過調節離子通道抑制PASMCs增殖。
評估治療潛力:為ACRT作為HPH治療藥物提供實驗依據。
三、研究思路
采用 “細胞模型-電生理-分子機制-功能驗證”四級策略:
細胞模型建立:
分離大鼠PASMCs,免疫組化鑒定α-SMA陽性細胞(圖1A-B)。

通過CCK-8確定ACRT最佳作用濃度(IC<sub>50</sub>≈100 μg/mL)(圖1C)。
電生理分析:
全細胞膜片鉗:記錄缺氧及ACRT處理后的I<sub>K</sub>變化(圖2-3)。

分子機制探究:
qPCR與Western blot:檢測Kv1.5、BK<sub>Ca</sub>、Cav1.2表達(圖4-5)。
鈣成像:激光共聚焦監測[Ca<sup>2+</sup>]<sub>i</sub>(圖5C-D)。
功能驗證:
EdU染色與流式細胞術:評估細胞增殖與周期阻滯(圖6A-C)。
蛋白表達分析:檢測Cyclin D1、PCNA水平(圖6D-E)。
四、關鍵數據及其研究意義
1. 鉀通道修復(圖3)
數據來源:圖3C-G(膜片鉗I/V曲線)。
關鍵結果:
缺氧抑制I<sub>K</sub>(抑制率50%),ACRT預處理使I<sub>K</sub>恢復至近正常水平(圖3C)。
再氧合后ACRT組I<sub>K</sub>完全恢復,對照組無改善(圖3D-G)。
研究意義:首次證明ACRT通過保護通道構象逆轉缺氧性鉀通道抑制,為藥物干預提供直接電生理證據。
2. 通道表達調控(圖4-5)
數據來源:圖4(Kv1.5/BK<sub>Ca</sub>)、圖5(Cav1.2)。
關鍵結果:
ACRT使Kv1.5和BK<sub>Ca</sub>蛋白表達升高2倍(圖4B-C),Cav1.2表達降低40%(圖5B)。
[Ca<sup>2+</sup>]<sub>i</sub>在ACRT組下降30%(圖5D)。
研究意義:闡明ACRT通過雙向調節離子通道(↑K<sup>+</sup>通道/↓Ca<sup>2+</sup>通道)維持鈣穩態,抑制細胞增殖信號。
3. 抗增殖效應(圖6)
數據來源:圖6A(EdU)、圖6B-C(流式細胞術)。
關鍵結果:
缺氧組EdU陽性細胞增加60%,ACRT(100 μg/mL)使其減少50%(圖6A)。
ACRT誘導G0/G1期阻滯(G1期細胞占比↑15%),下調Cyclin D1和PCNA蛋白(圖6D-E)。
研究意義:證實ACRT通過阻滯細胞周期抑制PASMCs增殖,為HPH血管重塑提供治療靶點。
五、結論
核心機制:ACRT修復鉀通道功能(尤其Kv1.5/BK<sub>Ca</sub>)、抑制鈣通道(Cav1.2),降低[Ca<sup>2+</sup>]<sub>i</sub>,阻斷缺氧誘導的PASMCs增殖。
治療價值:ACRT預處理(非即時灌注)是關鍵作用方式,具有預防性干預HPH的潛力。
創新點:首次揭示紅景天通過離子通道調控途徑抗肺動脈高壓,為傳統藥物現代化研究提供范例。
六、丹麥Unisense電極數據的詳細解讀
1. 技術原理與應用
功能:Unisense電極(OX10型號)用于實時監測缺氧小室氧分壓(2.4節),確保實驗環境精確控制(5% O<sub>2</sub> ±1%)。
優勢:高靈敏度氧傳感,避免傳統氣體混合法的濃度波動,為膜片鉗提供穩定缺氧條件(圖2-3實驗基礎)。
2. 關鍵作用與數據關聯
保障電生理可靠性:
精確維持3% O<sub>2</sub>環境(圖2B, 3B),確保缺氧對I<sub>K</sub>的抑制效應可重復。
電極數據直接支持圖2-3結果:缺氧組I<sub>K</sub>抑制率與氧分壓嚴格負相關(r = -0.92, P<0.01)。
區分預處理與灌注效應:
穩定缺氧環境證明ACRT預處理有效而灌注無效(圖2 vs 圖3),揭示藥物需提前干預通道功能。
3. 研究意義
技術不可替代性:Unisense電極提供實時氧分壓反饋,克服傳統缺氧箱響應延遲問題,確保電生理數據準確性。
機制深度解析:結合膜片鉗技術,明確ACRT對鉀通道的修復依賴持續氧環境控制,排除氧波動干擾。
轉化價值:為離子通道靶向藥物開發提供標準化缺氧模型構建方案。
總結:本研究通過整合Unisense電極、膜片鉗及分子生物學技術,證實紅景天活性成分ACRT通過修復鉀通道-鈣穩態軸抑制PASMCs增殖,為缺氧性肺動脈高壓提供新型植物藥干預策略。