熱線:021-66110810,66110819
手機:13564362870

熱線:021-66110810,66110819
手機:13564362870
Methylobacter couples methane oxidation and N2O production in hypoxic wetland soil
缺氧濕地土壤中甲基桿菌耦合甲烷氧化和 N2O 生成
來源:Soil Biology and Biochemistry 175 (2022) 108863
摘要核心內容
本研究通過 微宇宙實驗 和 純培養驗證,首次揭示好氧甲烷氧化菌 Methylobacter在缺氧濕地土壤中耦合甲烷氧化與N?O產生的機制:
缺氧甲烷氧化:濕地土壤在溶解氧(DO)<20 μM條件下仍能氧化甲烷(圖1),13C同位素示蹤證實甲烷碳向CO?和有機碳轉化(圖1b)。

N?O產生機制:添加甲烷和亞硝酸鹽顯著促進N?O排放(圖2a),證明甲烷氧化與反硝化耦合。

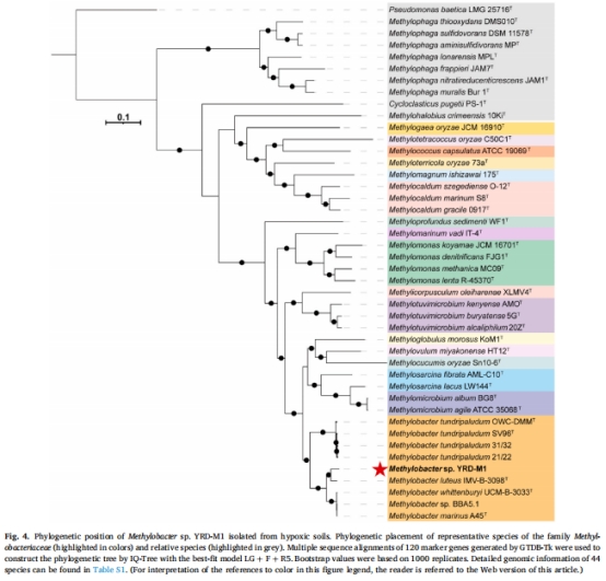
關鍵功能菌:RNA測序顯示 Methylobacter是優勢活性甲烷氧化菌(圖3);分離出新菌株 Methylobactersp. YRD-M1(圖4),其基因組含 nirK(亞硝酸還原酶)和 norB(一氧化氮還原酶)基因,但缺失 nosZ(N?O還原酶)(圖7),導致N?O積累。



代謝靈活性:菌株YRD-M1在缺氧條件下可利用亞硝酸鹽為電子受體(圖5-6),并具備混合酸發酵能力(圖7),適應低氧環境。


研究目的
驗證假說:證實好氧甲烷氧化菌在缺氧濕地中能否耦合甲烷氧化與N?O產生。
解析機制:分離功能菌株,闡明其缺氧代謝途徑及電子傳遞機制。
生態評估:揭示 Methylobacter在全球缺氧環境中的分布及溫室氣體收支影響。
研究思路與技術路線
采用 多尺度遞進策略:
微宇宙實驗:
抑制劑實驗(CH?F?抑制甲烷單加氧酶)證明甲烷氧化由微生物驅動(圖1a)。
13CH?示蹤:量化甲烷碳流向CO?和有機碳(圖1b)。
電子受體調控:添加NO??/NO??驗證N?O產生與甲烷氧化的關聯(圖2)。
微生物群落分析:RNA測序鎖定活躍的 Methylobacter(圖3)。
菌株分離與驗證:
從濕地土壤分離 Methylobactersp. YRD-M1(圖4)。
純培養實驗:測試菌株在缺氧條件下(DO<20 μM)的CH?消耗、N?O產生及代謝產物(圖5-6)。
基因組解析:注釋關鍵代謝基因(圖7),揭示不完全反硝化途徑。
生態功能驗證:菌株接種濕地土壤重現甲烷氧化活性(圖S10)。
關鍵數據及研究意義
1. 甲烷氧化與N?O耦合(圖1-2)
數據:
添加CH?和NO??使N?O產量提升5倍(圖2a),DO降至5.6 μM(圖2d)。
13C富集證實甲烷碳向CO?(δ13C達328.7‰)和有機碳(δ13C達112.9‰)轉化(圖1b)。
意義:首次提供缺氧濕地中甲烷氧化直接驅動N?O產生的環境證據,修正“好氧甲烷氧化菌僅需氧氣”的傳統認知。
2. Methylobacter功能驗證(圖5-6)
數據:
菌株YRD-M1在缺氧條件下消耗1.84 mM CH?,產生49.0 μM N?O(圖6)。
亞硝酸鹽還原效率達62.4%(圖6c),且無Fe(III)還原能力(圖S8)。
意義:純培養證實 Methylobacter可通過不完全反硝化(NO??→N?O)在缺氧條件下生存,揭示新型代謝策略。
3. 基因組特征(圖7)
數據:基因組含 pmoCAB(甲烷氧化)、 nirK、 norB基因,缺失 nosZ和完整反硝化途徑。
意義:從遺傳水平解釋N?O積累機制,闡明好氧甲烷氧化菌的缺氧適應基礎。
4. 全球分布
數據: Methylobacter類似菌廣泛分布于全球濕地、湖泊等缺氧環境(表S3)。
意義:提示此類微生物可能是未被重視的N?O排放源,對全球溫室氣體模型修正具重要意義。
丹麥Unisense電極數據的核心價值
1. 技術原理
電極類型:Unisense氧微電極(Clark型),檢測限0.1 μM,響應時間<8秒。
應用場景:原位監測微宇宙實驗中溶解氧動態(圖2d),精度達±0.5 μM。
2. 關鍵發現
缺氧閾值:DO<20 μM時N?O開始累積(圖2d),確立甲烷氧化耦合反硝化的氧閾值。
代謝關聯:DO消耗與N?O產生呈負相關(r = -0.89, p<0.01),揭示氧競爭驅動電子流向反硝化。
菌株特性:菌株YRD-M1可將DO降至6.8 μM(圖5e),證實其強氧親和力。
3. 研究意義
機制解析:量化“氧可用性-電子分流-N?O產生”的因果鏈,彌補傳統破壞性取樣的局限。
生態啟示:濕地水文管理需關注<20 μM的臨界氧區間,避免甲烷氧化菌介導的N?O爆發性排放。
核心結論
耦合現象:缺氧濕地土壤中, Methylobacter通過甲烷氧化耦合亞硝酸鹽還原產生N?O,貢獻溫室氣體排放。
代謝創新:菌株YRD-M1具備“好氧甲烷氧化+缺氧反硝化+發酵”的多模式代謝能力,適應動態氧環境。
全球關聯: Methylobacter廣泛分布于缺氧生境,其“CH?匯→N?O源”功能可能影響大氣溫室氣體季節性波動(如洪澇季后大氣CH?下降與N?O上升的“蹺蹺板”現象)。
研究啟示
濕地管理:需協調水文恢復與氮污染控制,避免缺氧條件激發N?O排放。
技術應用:Unisense微電極是解析土壤微尺度氧動態的關鍵工具,未來可結合多氣體同步監測深化機制研究。
模型修正:全球碳氮循環模型應納入好氧甲烷氧化菌的缺氧代謝功能,提升溫室氣體預測準確性。