熱線:021-66110810,66110819
手機:13564362870

熱線:021-66110810,66110819
手機:13564362870
標題:The AE4 transporter mediates kidney acid-base sensing
AE4 轉運蛋白介導腎臟酸堿感應
來源:Nature Communications 26 May 2023
摘要內容
本研究揭示了腎臟遠端腎單位中介細胞(intercalated cells, ICs)特異性表達的Na?依賴性Cl?/HCO??交換蛋白AE4(Slc4a9)在酸堿平衡調節中的核心作用。AE4缺失小鼠(Ae4?/?)在代謝性堿中毒或酸中毒條件下無法感知并糾正酸堿失衡,導致嚴重的酸堿紊亂。機制上,AE4缺失阻斷了Cl?/HCO??交換蛋白pendrin(Slc26a4)的適應性調節功能,進而損害HCO??的分泌或重吸收。該研究首次將AE4鑒定為腎臟感知酸堿狀態變化的關鍵元件。
研究目的
明確AE4在腎臟酸堿穩態中的生理功能,驗證其是否參與酸堿感應機制,并闡明其如何調控pendrin介導的HCO??分泌。
研究思路
模型構建:使用AE4基因敲除小鼠(Ae4?/?)與野生型(Ae4?/?)對照。
干預設計:
鹽耗竭(低鹽飲食)評估血容量調節功能。
堿負荷(低鹽飲食 + NaHCO?飲水)誘導代謝性堿中毒。
酸負荷(低鹽飲食 + NH?Cl飲水)誘導代謝性酸中毒。
多層面檢測:
分子水平:mRNA與蛋白表達(Western blot)。
細胞水平:免疫熒光定位pendrin分布。
功能水平:離體腎小管灌流測定pendrin活性、尿液HCO??分泌及血液/尿液生化分析。
測量數據及研究意義
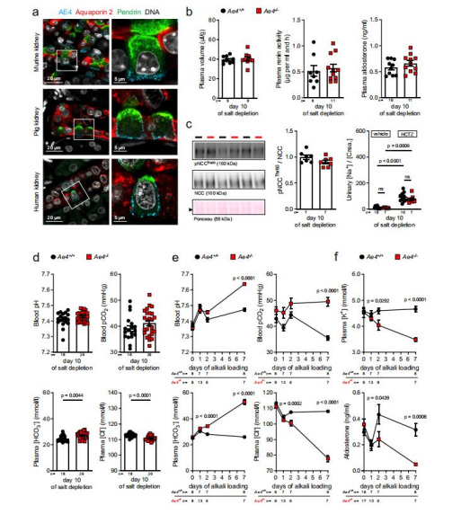
血漿電解質與酸堿指標(圖1d, 1e, 3a) 
數據:Ae4?/?小鼠在鹽耗竭后出現低氯性堿中毒(↓血漿[Cl?]、↑血漿[HCO??]);酸負荷后酸中毒更嚴重(↓血pH、↑血漿[Cl?])。
意義:證明AE4缺失導致系統性酸堿失衡,提示其感應功能喪失。
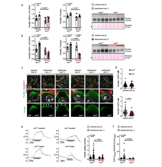
Pendrin表達與定位(圖2a–d, 3b–d)
數據:堿負荷時,野生型pendrin mRNA/蛋白表達↑且膜轉位↑,而Ae4?/?無響應;酸負荷時,野生型pendrin表達↓且膜定位減少,Ae4?/?無變化。

意義:AE4是pendrin響應酸堿狀態的關鍵調控因子。
Pendrin活性與尿液HCO??分泌(圖2e–f)
數據:離體腎小管灌流顯示,堿負荷后野生型pendrin活性↑,尿[HCO??]↑,Ae4?/?無變化。
意義:AE4缺失直接損害pendrin功能,導致HCO??分泌障礙。
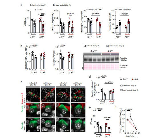
尿液pH與可滴定酸(TA)(圖3e–f)
數據:酸負荷后Ae4?/?尿液pH高于野生型,且TA排泄與血漿[HCO??]關系異常。
意義:AE4缺失削弱酸化能力,提示pendrin抑制失敗導致HCO??持續丟失。
丹麥Unisense電極測量數據的研究意義
測量方法(Methods: Urine analysis)
使用Unisense pH-200微電極(精度0.001 pH單位)測定尿液pH(圖3e)。
詳細意義:
高靈敏度檢測:精準捕捉AE4?/?小鼠在酸負荷下尿液pH的細微變化(野生型尿pH顯著↓,Ae4?/?僅輕微↓),揭示其腎臟酸化功能缺陷。

機制關聯:結合可滴定酸(TA)數據(圖3f),證明AE4缺失導致pendrin無法正常抑制,使腎臟在酸中毒時仍持續分泌HCO??(而非重吸收),加劇酸中毒。
技術優勢:該電極的高分辨率為病理條件下(如腎小管酸中毒)的尿液酸化能力評估提供了可靠工具。
結論
AE4是β型介細胞的基底側酸堿傳感器,通過調節HCO??內流控制pendrin表達與活性。
堿中毒時,AE4促進HCO??內流→pendrin激活→HCO??分泌↑;酸中毒時則相反(圖4模型)。
AE4缺失導致腎臟喪失酸堿感知能力,引發危及生命的酸堿紊亂,為相關疾病(如代謝性堿中毒/酸中毒)提供新治療靶點。