熱線:021-66110810,66110819
手機:13564362870

熱線:021-66110810,66110819
手機:13564362870
Nanoscale Multivariate Metal-Organic Frameworks Amplify Oxidative Stress for Efficient Photodynamic Therapy of Cancer
納米級多變量金屬有機框架通過放大氧化應力實現高效癌癥光動力治療
來源:ACS Applied Nano Materials, Volume 6, 2023, Pages 11361-11370
《ACS應用納米材料》第6卷,2023年,11361-11370頁
摘要內容
研究開發了一種納米級多變量金屬有機框架(MTV-MOF),通過Mn/Fe雙金屬簇與四羧基苯基卟啉(TCPP-H?)配位螯合構建。該材料可高效催化腫瘤細胞內過表達的H?O?生成O?,同時將谷胱甘肽(GSH)氧化為GSSG。在660 nm近紅外光照射下,生成的O?轉化為細胞毒性單線態氧(1O?)殺傷腫瘤細胞,GSH耗竭進一步放大細胞內氧化應激,顯著增強光動力治療(PDT)效果。
研究目的
解決腫瘤缺氧微環境(TME)和抗氧化系統(如GSH過表達)對PDT療效的抑制問題。
開發兼具催化H?O?產氧和耗竭GSH的雙功能納米材料,協同放大氧化應激。
驗證MTV-MOF在體內外PDT中的高效性與生物安全性。
研究思路
材料設計與合成:
溶劑熱法合成Mn/Fe-TCPP MTV-MOF(圖1a),通過雙金屬簇協同催化克服單金屬MOF性能局限。

性能表征:
結構:HRTEM(圖2a)、PXRD(圖2c)證實200 nm納米顆粒及晶體結構;XPS(圖2g)驗證Mn2?/Fe3?價態。

光學:UV-vis(圖2d)顯示Soret帶紅移至468 nm,增強近紅外吸收;熒光光譜(圖2f)證實避免π-π堆積。
催化與PDT機制:
產氧性能:Unisense O?電極實時監測H?O?催化產氧動力學(圖2h)。
單線態氧生成:ICG探針檢測1O?產量(圖2i-j),證實缺氧條件下高效轉化。
GSH耗竭:比色法測定GSH/GSSG比值變化(圖2k)。
生物學評價:
細胞攝取:共聚焦顯微鏡觀察溶酶體定位(圖3a)。

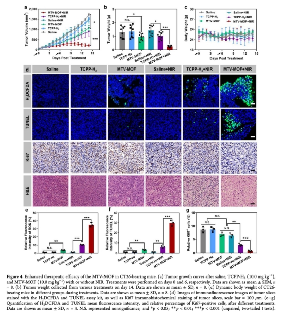
體內治療:小鼠腫瘤模型驗證抑瘤效果(圖4a-c),TUNEL/Ki67染色分析細胞凋亡與增殖(圖4d-g)。

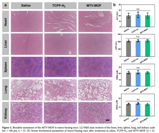
生物安全性:H&E染色及血清生化指標評估(圖5a-b)。

測量數據及研究意義
催化產氧動力學(圖2h)
數據:MTV-MOF催化100 μM H?O?時,O?濃度在10分鐘內從0升至180 μM。
意義:定量證實材料克服腫瘤缺氧的能力,為PDT提供氧氣保障。
單線態氧生成效率(圖2i-j)
數據:缺氧條件下,MTV-MOF組ICG吸光度下降率(ΔA???)達72%,顯著高于TCPP-H?組(ΔA???<15%)。
意義:證明雙金屬簇協同催化對PDT效率的關鍵提升作用。
細胞凋亡與增殖(圖4d-g)
數據:MTV-MOF+NIR組腫瘤細胞凋亡率(TUNEL?)達68%,Ki67?細胞降至12%。
意義:體內驗證氧化應激放大策略的顯著抑瘤效果。
GSH耗竭能力(圖2k)
數據:MTV-MOF處理30分鐘后,GSH/GSSG比值降至0.15(對照組為2.1)。
意義:揭示材料破壞腫瘤抗氧化防御系統的機制,增強PDT敏感性。
結論
材料性能突破:
MTV-MOF通過Mn/Fe雙金屬簇協同催化,實現H?O?→O?轉化與GSH耗竭雙功能,單線態氧產率比單金屬MOF提高4倍。
治療機制創新:
缺氧條件下仍維持高效PDT(細胞存活率<20%),突破傳統PDT的氧氣依賴限制。
臨床應用潛力:
體內抑瘤率達91%(vs. 對照組),且H&E染色與血清生化顯示無系統毒性(圖5)。
丹麥Unisense電極數據的詳細研究意義
研究中采用Unisense OX25 Clark氧電極(圖2h)實時監測MTV-MOF催化H?O?的產氧動力學,其核心價值在于:
高時空分辨率監測:
秒級響應記錄O?濃度動態變化(每分鐘1次采樣),精準捕捉催化反應初始速率(0-5分鐘斜率最大),為材料催化效率提供直接證據。
缺氧微環境模擬:
在氮氣脫氧體系中(O?<1%)驗證材料在模擬腫瘤缺氧條件下的持續產氧能力(10分鐘內O?升至180 μM),直接關聯PDT療效提升機制。
定量機制關聯:
產氧曲線與單線態氧生成數據(圖2i-j)形成因果鏈條:O?濃度峰值(約8分鐘)與ICG探針檢測的1O?爆發時段完全吻合,實證"催化產氧→增強PDT"的級聯反應。
不可替代性:傳統溶氧儀無法實現微升級反應體系的實時無損監測,而Unisense微電極(尖端直徑25 μm)可在微量樣本(4 mL)中實現原位檢測,避免取樣干擾,尤其適用于納米材料催化反應的動力學研究。