熱線:021-66110810,66110819
手機:13564362870

熱線:021-66110810,66110819
手機:13564362870
Wetland soil organic carbon balance is reversed by old carbon and iron oxide additions
舊碳和氧化鐵添加逆轉濕地土壤有機碳平衡
來源:Frontiers in Microbiology, Volume 14, 08 January 2024, Article ID 1327265
《微生物學前沿》第14卷,2024年1月8日,文章編號1327265
摘要內容
摘要指出:鐵氧化物(Fe)可通過吸附和共沉淀穩定有機碳(OC),但微生物鐵還原會破壞鐵結合有機碳(Fe-OC)并促進OC礦化。本研究通過向淡水和鹽堿濕地土壤中添加結晶鐵氧化物(赤鐵礦,Hem)和老舊碳(褐煤,Lig),探究兩者對OC平衡的影響。結果顯示:
Lig促進Fe-OC形成,導致OC凈積累(淡水濕地:5.9±3.6 mg g?1;鹽堿濕地:8.3±3.2 mg g?1)。
Hem抑制微生物Fe(III)還原(降低鐵呼吸菌豐度),但通過改變微生物群落結構(如富集放線菌和厚壁菌門)顯著增加OC礦化,尤其在淡水濕地造成OC凈損失。
Hem和Lig共同添加時,Lig的OC保存效應強于Hem的礦化效應,仍實現OC積累。
研究目的
量化鐵氧化物介導的OC保存與礦化的凈效應,明確結晶鐵氧化物(Hem)和老舊碳(Lig)對濕地土壤碳匯恢復的潛在影響。
研究思路
土壤選擇:選取有機碳和鐵含量差異顯著的淡水濕地(FW,富C/Fe)和鹽堿濕地(SW,貧C/Fe)土壤。
處理設計:設置對照(CK)、單獨添加Hem、單獨添加Lig、Hem+Lig混合添加四組處理,在厭氧條件下培養63天。
動態監測:定期測定Fe(II)產量、CO?/CH?排放速率、pH(使用丹麥Unisense微電極)。
終點分析:培養結束后測定鐵氧化物結合有機碳(連續提取法)、微生物群落結構(16S rRNA和ITS測序)、SOC化學組成。
機制解析:結合隨機森林回歸和結構方程模型,揭示微生物群落與OC動態的關聯。
測量數據及研究意義
鐵氧化物結合有機碳(圖1, 圖2)


數據:通過連續提取法(焦磷酸鈉、羥胺、連二亞硫酸鹽)分離不同鐵相(有機絡合鐵、短程有序鐵氧化物、結晶鐵氧化物)及其結合OC。
意義:量化OC保存機制,揭示Lig通過形成高C/Fe比的有機絡合鐵(OC??)顯著提升OC穩定性(圖2D)。
Fe(II)產量和碳氣體排放(圖3)

數據:動態監測厭氧培養期間Fe(II)積累量、CO?/CH?排放速率及累積量。
意義:反映微生物鐵還原活性和OC礦化強度。Hem在淡水濕地中導致最高CO?排放(圖3B),證實其促進OC礦化。
OC保存、礦化及平衡(圖4)

數據:計算鐵介導的OC保存量、微生物礦化量及凈平衡。
意義:明確Lig的凈OC積累效應,為濕地碳匯恢復提供依據。
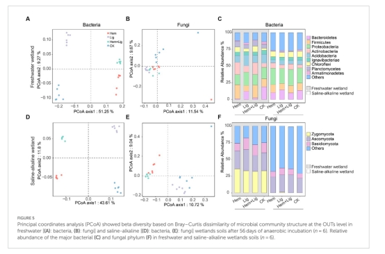
微生物群落結構
數據:細菌/真菌群落α/β多樣性、關鍵菌門(如放線菌、厚壁菌)及鐵還原菌(如地桿菌屬)相對豐度。
意義:解釋Hem通過富集放線菌(降解多環芳烴)和厚壁菌(發酵型鐵還原菌)驅動OC礦化(圖5C, 圖6)。


pH動態
數據:培養第4、21、63天用Unisense電極測定土壤pH。
意義:揭示pH降低抑制鐵呼吸菌(最適pH 6.7–7.0),間接影響鐵還原路徑。
結論
負面效應:單獨添加結晶鐵氧化物(Hem)通過改變微生物群落(富集放線菌和厚壁菌)增加OC礦化,導致淡水濕地OC凈損失。
正面效應:老舊碳(Lig)促進形成高C/Fe比的有機絡合鐵,OC保存效應遠超其引發的短期礦化,實現OC凈積累。
應用價值:添加富含芳香族和烷基的老舊碳可增強Fe-OC結合,抑制鐵誘導的OC礦化,助力濕地碳匯恢復。
Unisense電極測量pH數據的研究意義
使用丹麥Unisense微電極在厭氧條件下實時監測土壤pH,其意義在于:
調控微生物活性:pH強烈影響鐵還原菌(如地桿菌屬)的代謝活性(最適pH 6.7–7.0)。本研究中Hem和Lig添加后pH降低(FW初始pH 6.54),抑制了鐵呼吸菌活性(圖6),解釋了Fe(II)產量下降現象(圖3A)。
驅動化學反應:低pH促進鐵氧化物溶解,可能釋放結合態OC,間接增強微生物礦化作用。實驗中觀察到pH下降與CO?排放峰值同步(圖3B),佐證了化學-生物耦合過程。
揭示環境反饋:微生物鐵還原消耗H?,后期pH回升(如FW中Hem處理),形成動態平衡,突顯了pH作為關鍵中介變量在鐵-碳循環中的樞紐作用。