熱線:021-66110810,66110819
手機:13564362870

熱線:021-66110810,66110819
手機:13564362870
Zn-Fe primary battery-enabled controlled hydrogen release in stomach for improving insulin resistance in obesity-associated type 2 diabetes
鋅鐵原電池在胃中控制釋放氫氣以改善肥胖相關2型糖尿病的胰島素抵抗
來源:Bioactive Materials 33 (2024) 242–250
生物活性材料
摘要內容:
摘要指出肥胖相關2型糖尿病(T2D)的慢性全身炎癥是胰島素抵抗(IR)的關鍵誘因。氫氣(H?)是一種安全有效的抗炎劑,但傳統給氫方法(如富氫水)無法在IR相關組織中提供高劑量、長持續時間的H?治療。本研究提出通過構建鋅鐵(Zn-Fe)原電池微納結構加速鋅的水解并調控H?釋放速率,使其匹配胃排空時間窗口(小鼠約3小時)。口服該材料后,胃中生成的H?能高效積累于肝臟、脂肪組織和骨骼肌等IR靶組織,顯著改善ob/ob小鼠的IR和全身炎癥,且高劑量下無毒性。
研究目的:
開發一種可控釋放H?的口服材料,解決傳統給氫方法(如富氫水)劑量低、持續時間短的問題,以最大化H?在胰島素抵抗相關組織中的生物利用度和抗炎療效。
研究思路:
材料設計:通過置換反應構建Zn-Fe原電池微納結構,利用原電池反應(Fe為陽極,Zn為陰極)加速Zn在胃酸中的水解速率(原理見圖1B)。
速率調控:調整Fe/Zn比例(10:100, 1:100, 1:300)控制H?釋放速率,篩選出匹配小鼠胃排空時間(約3小時)的最佳比例(Fe/Zn=1:100)(圖1E)。

體內驗證:
實時監測H?在關鍵組織(肝、脂肪、肌肉)的濃度(圖2),對比富氫水(HRW)評估生物利用度。

在ob/ob小鼠模型中口服給藥(200 mg/kg/天),評估對肥胖、高血糖、炎癥及IR的改善作用(圖3-5)。



安全性:通過組織病理學和血液生化指標評估高劑量Zn-Fe的毒性(圖S21-S24)。




測量數據及研究意義:
材料表征(圖1A-D, S2-S4):




SEM/EDS顯示Fe納米顆粒均勻包覆Zn微粒(圖1A-B),XPS證實Fe為零價(圖1C-D),驗證原電池結構形成。
意義:確認材料成功合成,為可控H?釋放提供結構基礎。
體外H?釋放曲線(圖1E):
Zn-Fe(Fe/Zn=1:100)在模擬胃酸(pH 1.2)中持續產氫3小時,匹配胃排空時間;Mg微粒5分鐘釋放完畢,純Zn/Fe釋放過慢。
意義:Fe/Zn比例可精準調控H?釋放動力學,避免H?過早排出或利用不足。
體內H?濃度監測(丹麥Unisense電極數據)(圖2, S6):

數據細節:
口服Zn-Fe后,肝臟和脂肪組織的H?峰值濃度達95.8μM和102.0μM(圖2A-B),是富氫水(HRW)的30倍以上(圖2D-E僅3.0–4.3μM)。
H?在組織中保留時間顯著延長:6小時后肝臟/脂肪仍保留13.8–15.1%峰值濃度(圖2A-B),而HRW組1小時內下降95%(圖2D-E)。

研究意義:
突破溶解度限制:Zn-Fe的產氫量(理論375 mL/g)遠超富氫水飽和溶解度(0.8 mmol/L),實現高劑量給氫。
長效靶向積累:H?在脂溶性組織(如脂肪)滯留時間延長,直接作用于IR相關炎癥靶點(圖2B, E)。
臨床轉化價值:證實口服材料可實現持續、高濃度H?組織遞送,克服吸入給氫的時效短、操作不便等缺陷。
代謝與炎癥指標(圖3-5, S8-S12):



Zn-Fe顯著降低ob/ob小鼠體重、血脂(TC/TG)、脂肪細胞大小(圖3A-G)及肝臟脂質積累(圖3H, S8-S9)。

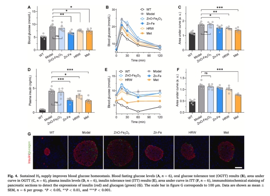
改善血糖穩態:降低空腹血糖(圖4A)、增強葡萄糖耐受(圖4B-C)、減少高胰島素血癥(圖4D)和胰島β細胞代償性增生(圖4G, S10)。

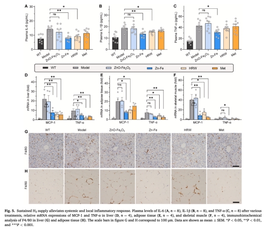
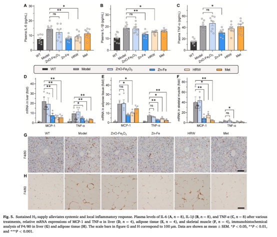
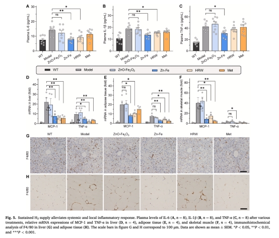
抑制炎癥:降低血漿IL-6、TNF-α等炎癥因子(圖5A-C),減少肝臟/脂肪巨噬細胞浸潤(圖5G-H),下調組織炎癥基因(MCP-1, TNF-α)(圖5D-F)。

意義:數據證實Zn-Fe通過長效H?遞送,同步改善多組織炎癥和IR,效果優于富氫水。
安全性數據(圖S19-S24):

800 mg/kg劑量下小鼠體重、器官病理及肝腎功能(ALT/AST/Cr/BUN)均無異常。
意義:Zn/Fe為必需微量元素,材料生物安全性支持臨床轉化潛力。
結論:
成功開發Zn-Fe原電池微納材料,通過調控Fe/Zn比例實現H?釋放速率與胃排空時間的匹配(約3小時)。
口服后能在IR靶組織(肝、脂肪、肌肉)實現高濃度、長滯留的H?積累,突破傳統給氫方法的局限性。
每日一次給藥可顯著改善ob/ob小鼠的胰島素抵抗、全身炎癥及代謝紊亂,效果優于富氫水且無毒性。
為氫療法在代謝性疾病中的應用提供新策略。