熱線:021-66110810,66110819
手機:13564362870

熱線:021-66110810,66110819
手機:13564362870
來源:PLOS ONE July 25, 2024
1. 摘要核心內容
論文開發了一種名為 IOPC(Intestinal Organoid Physoxic Coculture) 的新型培養系統,用于在生理氧條件下共培養人腸道類器官(HIOs)與厭氧腸道細菌。該系統通過模擬腸道上皮的氧梯度(頂端厭氧、基底側生理性低氧),成功支持了如 Bacteroides thetaiotaomicron(耐低氧)和 Blautia sp.(嚴格厭氧)等腸道菌的存活,并揭示了宿主-微生物互作對腸道屏障功能、基因表達和免疫調節的影響。
2. 研究目的
核心問題:解決腸道上皮細胞(需氧)與腸道微生物(多為厭氧)共培養的技術瓶頸。
目標:開發一種簡單、低成本、可模擬體內氧梯度的共培養系統(IOPC),用于研究生理氧條件下宿主-微生物互作的機制。
3. 研究思路
系統設計:
利用氣密培養盒(含氣體滲透膜底部的24孔板)分隔基底側(通入5.6% O?混合氣)和頂端(厭氧環境)。
HIOs單層生長于Transwell膜上,通過細胞代謝消耗頂端殘留氧,維持厭氧環境(圖1B-D)。
驗證系統:
測量溶解氧、細胞活性、形態和基因表達,確認生理氧條件(圖1E-G)。
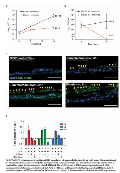
微生物共培養:
接種厭氧菌(B. thetaiotaomicron 或 Blautia sp.),檢測細菌存活、定位及對HIOs的影響(圖3A-C)。
宿主響應分析:
通過TEER(跨上皮電阻)和qPCR陣列,評估屏障功能、免疫基因表達變化(圖2, 4)。




4. 測量數據及其意義與圖表來源
測量指標 研究意義 圖表來源
溶解氧濃度 驗證IOPC成功模擬體內氧梯度(頂端厭氧、基底側生理氧)。 圖1G, S1B-C (S2 File)
細胞存活率與形態 證明IOPC維持HIOs活性與正常極性/黏液分泌,無毒性。 圖1E-F
TEER(跨上皮電阻) 表明生理氧增強腸道屏障功能;微生物共培養降低TEER(供體特異性)。 圖2A, 3D, S2 (S2 File)
基因表達(qPCR陣列) 揭示生理氧上調屏障/抗菌基因(如 TLR4, MYD88),下調炎癥基因(如 IL8, TLR2);微生物共培養進一步調節免疫通路(如抑制 NFKB1, CASP1)。 圖2B-E, 4, S3-S6 (S2 File)
細菌存活與定位 證實IOPC支持厭氧菌生長(依賴HIOs代謝);細菌與上皮互作動態可視化。 圖3A-C
轉錄組與通路分析 明確氧條件與微生物共培養對NF-κB、細胞增殖等通路的調控。 S1-S2 Tables
5. 結論
IOPC系統有效性:
成功模擬腸道氧梯度(頂端厭氧/基底側5.6% O?),支持厭氧菌與HIOs共培養24–48小時。
生理氧的生物學效應:
增強HIOs屏障功能(TEER↑)、促進抗菌基因表達、抑制炎癥反應。
微生物-宿主互作:
厭氧菌誘導免疫調節(如 B. thetaiotaomicron 下調促凋亡基因 CASP1),且效應具有 供體特異性(如J3系對 Blautia 敏感導致TEER驟降)。
技術優勢:
低成本、易組裝(無需3D打印/微流控),可推廣用于個性化醫療研究(如FMT療效評估)。
6. Unisense電極測量數據的詳細解讀
數據來源與方法
技術:使用丹麥Unisense公司500μm Clark型微電極(高精度氧傳感器)。
測量位點:Transwell頂端與基底側培養基(圖1G)。
校準:在無氧條件(0% O?)和大氣氧(21% O?)下校準。
關鍵結果與意義
氧梯度驗證(圖1G):
頂端:氧濃度 低于檢測限(完全厭氧)。
基底側:氧濃度與輸入氣體一致(5.6%或10.2% O?)。
意義:直接證明IOPC成功復現了腸道生理氧環境(體內類比:腸腔厭氧 vs. 固有層低氧)。
HIOs的氧清除作用(S1B-C, S2 File):
無HIOs時,頂端殘留氧達3–4%;有HIOs時,2小時內降至厭氧。
意義:HIOs代謝是維持頂端厭氧的關鍵,為嚴格厭氧菌(如 Blautia sp.)存活提供基礎。
系統可靠性:
電極數據與COMSOL模型預測一致(S1C),證實IOPC設計的科學性。
意義:為后續微生物共培養實驗提供可信的氧環境保障,避免因氧毒性導致的假陰性結果。
研究價值
解決核心矛盾:提供首個直接證據表明單一系統可同時滿足宿主(需低氧)與微生物(需厭氧)的氧需求。
推動機制研究:明確氧梯度是驅動屏障功能增強(如TEER↑)和免疫基因調控(如HIF-1α↑)的關鍵變量,為研究氧敏感通路(如NF-κB)奠定基礎。
總結
IOPC系統通過Unisense電極驗證的精確氧控制,解決了腸道宿主-微生物共培養的技術難題,首次在體外重現了腸道生理氧微環境。該系統不僅揭示了氧條件對上皮屏障和免疫基因的調控作用,還證明了厭氧菌共培養可誘導供體特異性免疫調節,為研究腸道疾病機制和個性化療法提供了高效平臺。