熱線:021-66110810,66110819
手機:13564362870

熱線:021-66110810,66110819
手機:13564362870
Leaf Gas Film 1 promotes glycerol ester accumulation and formation of a tight root barrier to radial O2 loss in rice
葉面氣膜1促進水稻根部甘油酯積累及形成緊密的徑向氧損失屏障
來源:Plant Physiology
《植物生理學》
摘要內容
摘要指出,水稻(Oryza sativa)在土壤淹水條件下會形成根外層細胞壁的質外體屏障,以限制氧氣通過徑向流失到根際環境,從而維持根尖的氧氣供應以支持根系生長。研究聚焦于LGF1(Leaf Gas Film 1)基因的功能,發現該基因不僅調控葉片疏水性,還參與根部屏障的形成。通過比較野生型、LGF1突變體(drp7)和LGF1過表達株系,發現突變體的屏障功能較弱,而引入功能性LGF1后屏障功能完全恢復。這種屏障功能的差異與根外層細胞中甘油酯的積累相關,而非總木栓質或木質素含量的差異。
研究目的
驗證LGF1基因在調控水稻根部外層質外體屏障形成中的作用,并明確其通過甘油酯積累增強屏障功能的機制。
研究思路
基因表達分析:通過qRT-PCR和GUS報告基因定位LGF1在根部的表達模式(圖1A-B)。

表型與功能驗證:比較野生型、突變體和過表達株系在淹水條件下的根屏障功能(徑向氧損失、皮層氧氣狀態)(圖1C-E,圖2A-B)。

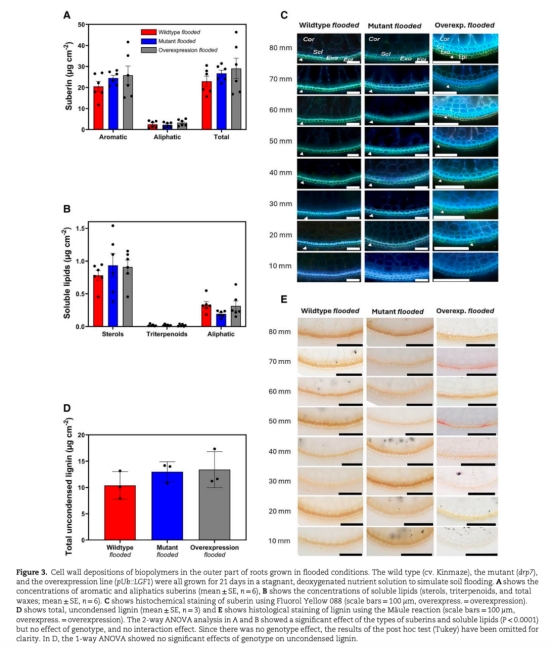
解剖與化學分析:測量根解剖結構(通氣組織、直徑)、木栓質、可溶性脂質(包括甘油酯)和木質素含量(圖2C-D,圖3A-E,圖4A-C)。


基因功能恢復:通過過表達LGF1驗證其對屏障功能的恢復作用(圖2A-B)。
測量數據及其意義
根皮層氧氣狀態(圖1C):使用氧氣微電極測量不同基因型根皮層的氧分壓(pO2),顯示突變體在淹水條件下氧氣保留能力較弱,表明屏障功能缺陷。
氧氣消耗速率(圖1D):突變體與野生型的根系呼吸速率無差異,排除代謝差異的影響。
徑向氧損失(ROL)(圖1E,圖2A):突變體在淹水條件下ROL較高,過表達株系恢復為低ROL,直接證明LGF1對屏障功能的調控作用。
解剖結構(圖2C-D):野生型具有更發達的通氣組織和更粗的根,但過表達株系與突變體無差異,表明LGF1不直接調控這些性狀。
化學分析(圖3,圖4):突變體的總木栓質、木質素和可溶性脂質與野生型無差異,但甘油酯(特別是C24-C32鏈長)含量顯著降低(圖4A-C),表明甘油酯是屏障功能的關鍵因素。
結論
LGF1基因通過促進根外層細胞中甘油酯的積累,增強質外體屏障的緊密性,從而減少氧氣的徑向流失。
甘油酯(而非總木栓質或木質素)是屏障功能的關鍵化學組分,填補了此前對根屏障中可溶性脂質作用的認識空白。
LGF1的雙重功能(葉片疏水性與根部屏障)為培育耐澇水稻提供了新靶點。
丹麥Unisense電極測量數據的研究意義
使用Unisense氧氣微電極(如OX-25和OX-10)測量的數據(圖1C-E,圖2A)揭示了以下關鍵點:
皮層氧氣動態:在淹水條件下,野生型根皮層的氧氣分壓顯著高于突變體(圖1C),表明其屏障有效減少了氧氣流失,維持了內部氧氣的縱向運輸。
屏障功能的定量評估:通過測量不同根段的ROL(圖1E),發現突變體在淹水條件下近根尖區域的氧損失速率更高,直接證明其屏障功能缺陷;而過表達株系的ROL曲線與野生型重疊,驗證了LGF1的功能恢復作用。
環境響應機制:電極數據結合呼吸速率測量(圖1D),排除了代謝差異的干擾,明確了屏障的物理特性(而非代謝活性)是氧氣保留的主要因素。
這些數據為理解植物根部適應低氧環境的機制提供了直接證據,并建立了基因表達(LGF1)-化學組成(甘油酯)-生理功能(屏障效率)之間的因果關系。